Hof Amsterdam, 12-09-2024, nr. 200.336.928/01 OK
ECLI:NL:GHAMS:2024:2725
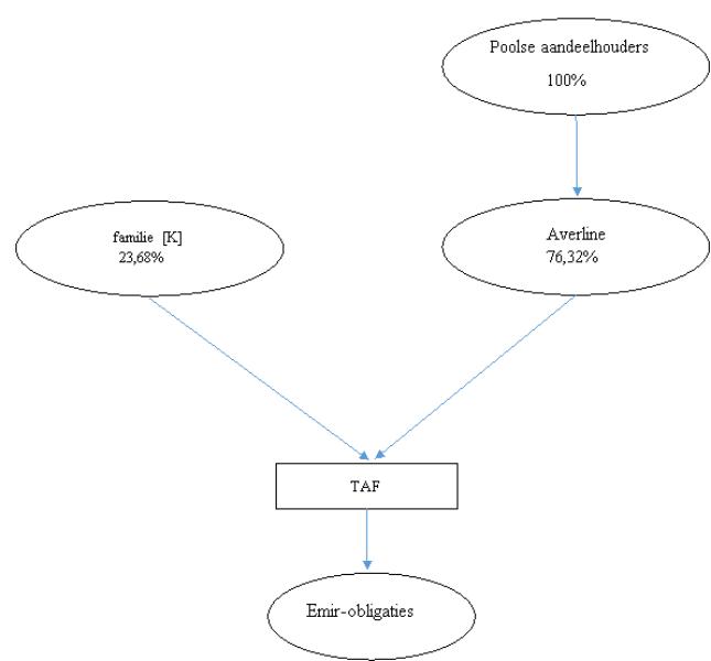
- Instantie
Hof Amsterdam
- Datum
12-09-2024
- Zaaknummer
200.336.928/01 OK
- Vakgebied(en)
Ondernemingsrecht (V)
Burgerlijk procesrecht (V)
- Brondocumenten en formele relaties
ECLI:NL:GHAMS:2024:2725, Uitspraak, Hof Amsterdam, 12‑09‑2024; (Eerste aanleg - meervoudig)
Cassatie: ECLI:NL:HR:2025:1461
- Vindplaatsen
OR-Updates.nl 2024-0225
Uitspraak 12‑09‑2024
Inhoudsindicatie
OK; enquête; tweede fase; wanbeleid
Partij(en)
beschikking
GERECHTSHOF AMSTERDAM
ONDERNEMINGSKAMER
zaaknummer: 200.336.928/01 OK
beschikking van de Ondernemingskamer van 12 september 2024
inzake
de besloten vennootschap met beperkte aansprakelijkheid
TAF ASSET 11 B.V.,
gevestigd te Amsterdam,
VERZOEKSTER,
advocaat: mr. J.P.D. van der Klift, kantoorhoudende te Rotterdam,
t e g e n
1. de besloten vennootschap met beperkte aansprakelijkheid
TAF ASSET 11 B.V.,
gevestigd te Amsterdam,
VERWEERSTER,
e n t e g e n
2 [A] ,
wonende te [...] ,
advocaten: mrs. V.R.M. Appelman en I.C. Engels, beiden kantoorhoudende te Rotterdam,
e n t e g e n
3 [B] ,
wonende te [...] ,
4. [C],
wonende te [...] ,
advocaten: mrs. S.C.M. van Thiel en C.L. Kruse, beiden kantoorhoudende te Amsterdam,
e n t e g e n
5 [D] ,
wonende te [...] ,
niet verschenen,
e n t e g e n
6. de vennootschap naar het recht van Cyprus
AVERLINE HOLDINGS LIMITED,
gevestigd te Larnaca, Cyprus,
advocaat: mr. S.V. Stephenson, kantoorhoudende te Amsterdam,
e n t e g e n
7. de vennootschap naar het recht van Cyprus
BERTONA HOLDINGS LIMITED,
gevestigd te Limasol, Cyprus,
advocaten: mrs. A.J. van Wees en F.M. Peters, beiden kantoorhoudende te Amsterdam,
e n t e g e n
8. de vennootschap naar het recht van Cyprus
MIGLIONE HOLDINGS LIMITED,
gevestigd te Limasol, Cyprus,
niet verschenen,
e n t e g e n
9 [E] ,
wonende te [...] ,
niet verschenen,
VERWEERDERS
e n t e g e n
1. de vennootschap naar het recht van Estland
ATTEXO OÜ,
gevestigd te Tallinn, Estland,
2. [F],
wonende te [...] ,
advocaat: mr. G.C. Endedijk, kantoorhoudende te Amsterdam,
e n t e g e n
3 [G] ,
zonder bekende woonplaats,
advocaten: mrs. R. de Bree en J.S. Spijkerman, beiden kantoorhoudende te Den Haag,
BELANGHEBBENDEN.
Partijen worden hierna (ook) als volgt aangeduid:
verzoekster als TAF;
verweerster sub 2 als [A] ;
verweerders sub 3 en 4 als respectievelijk [B] en [C] en gezamenlijk ook als de trustbestuurders;
verweerder sub 5 als [D] ;
verweerder sub 6 als Averline;
verweerder sub 7 als Bertona,
verweerder sub 8 als Miglione,
verweerder sub 9 als [E] ,
belanghebbende sub 1 als Attexo;
belanghebbende sub 2 als [F] ;
belanghebbende sub 3 als [G] .
1. Het verloop van het geding
1.1
Voor het verloop van het geding verwijst de Ondernemingskamer naar haar beschikkingen van 14 en 17 september 2020, 3 februari 2021, 26 april 2022, 24 oktober 2022, 14 november 2022 en van 28 november 2023.
1.2
Bij beschikking van 14 september 2020 (hierna: de eerstefasebeschikking) heeft de Ondernemingskamer op verzoek van Attexo en [F] een onderzoek gelast naar het beleid en de gang van zaken bij TAF over de periode vanaf 1 september 2014, bepaald dat de kosten daarvan voor rekening van TAF komen, en bij wijze van onmiddellijke voorziening [D] geschorst als bestuurder van TAF en een zelfstandig bevoegd bestuurder van TAF benoemd alsmede de door Averline gehouden aandelen in TAF ten titel van beheer overgedragen aan een beheerder. Vervolgens zijn bij beschikking van 17 september 2020 mr. W.B.J. van Nielen benoemd als onderzoeker (hierna: de onderzoeker), mr. J.G. Princen als bestuurder (hierna: de OK-bestuurder) en mr. R. le Grand als beheerder van aandelen (hierna: de OK-beheerder).
1.3
Bij beschikking van 3 februari 2021 is het onderzoeksbudget vastgesteld op € 180.000 exclusief btw. Bij beschikking van 26 april 2022 is het verzoek van Attexo en [F] tot beëindiging van de enquêteprocedure afgewezen. Bij beschikking van 24 oktober 2022 heeft de Ondernemingskamer een getuigenverhoor gelast en bij beschikking van 14 november 2022 is mr. M.A.M. Vaessen benoemd tot raadsheer-commissaris voor wie het verhoor zal plaatsvinden.
1.4
Op 23 november 2023 heeft de onderzoeker zijn onderzoeksverslag aan de Ondernemingskamer doen toekomen.
1.5
Bij beschikking van 28 november 2023 heeft de Ondernemingskamer bepaald dat het verslag van de onderzoeker ter griffie van de Ondernemingskamer ter inzage ligt voor belanghebbenden.
1.6
De Ondernemingskamer heeft bij beschikking van 13 december 2023 op verzoek van de onderzoeker diens vergoeding bepaald op € 220.000 exclusief btw.
1.7
TAF heeft bij verzoekschrift van 22 januari 2024 de Ondernemingskamer verzocht, samengevat,
i. vast te stellen dat uit het op 28 november 2023 ter griffie gedeponeerde verslag van het door de Ondernemingskamer op 14 september 2020 bevolen onderzoek blijkt dat tussen 1 september 2014 en 14 september 2020 sprake is geweest van wanbeleid bij TAF;
ii. vast te stellen dat [A] , [B] , [C] , [D] , Bertona, Miglione, Averline en [E] voor dat wanbeleid gezamenlijk in (min of meer) gelijke mate verantwoordelijk zijn,
iii. bij wijze van voorziening op de voet van artikel 2:355 lid 1 BW gelezen in samenhang met de artikelen 2:356 BW en 2:357 lid 4 BW:
a. [D] met ingang van de datum van zijn schorsing als bestuurder van TAF te ontslaan,
b. de tijdelijke aanstelling van mr. Princen als bestuurder van TAF te verlengen voor de duur van (vooralsnog) twee jaar en te bepalen dat zijn salaris en kosten ten laste komen van TAF,
c. de besluiten van de algemene vergadering tot kort gezegd verlening van décharge aan [A] , respectievelijk het bestuur van TAF, over de jaren 2014 en 2015 te vernietigen,
d. de tijdelijke overdracht ten titel van beheer van de aandelen van Averline in TAF aan mr. Le Grand te verlengen voor de duur van (vooralsnog) twee jaar en te bepalen dat zijn salaris en kosten ten laste komen van TAF,
iv. [A] , [B] , [C] en [D] ieder afzonderlijk geheel, dan wel gedeeltelijk, hoofdelijk te veroordelen om aan TAF de onderzoekskosten ad € 266.200 (inclusief btw) te betalen, te vermeerderen met de wettelijke rente daarover vanaf twee weken na deze beschikking,
v. [A] , [B] , [C] , [D] , Miglione, Bertona, Averline en [E] - voor zover zij zijn verschenen - hoofdelijk te veroordelen in de proceskosten van TAF.
1.8
[G] heeft bij schrijven van 23 mei 2024 het verzoek van TAF ondersteund en verzocht [A] , [B] , [C] , [D] , Miglione, Bertona, Averline en [E] te veroordelen in zijn proceskosten.
1.9
[A] heeft bij verweerschrift van 23 mei 2024 verzocht het verzoek van TAF af te wijzen, althans in elk geval ten aanzien van haar af te wijzen. Zij verzoekt alle gevraagde voorzieningen af te wijzen, althans in elk geval het verzoek tot vernietiging van de door de algemene vergadering ten aanzien van haar genomen déchargebesluiten op 4 november 2014 en 30 juni 2015. Ook verzoekt zij de verzochte hoofdelijke veroordeling tot betaling van de onderzoekskosten ten aanzien van haar af te wijzen, althans deze veroordeling voor haar aanzienlijk te matigen en ook de gevraagde proceskostenveroordeling af te wijzen in ieder geval ten aanzien van haar.
1.10
[B] en [C] hebben bij verweerschrift van 23 mei 2024 primair verzocht het verzoek van TAF af te wijzen. Subsidiair verzoeken zij de verzochte vergoeding van onderzoekskosten ten aanzien van hen af te wijzen, althans die kosten te matigen en de veroordeling niet hoofdelijk uit te spreken, maar voor afzonderlijke delen en deze niet uitvoerbaar bij voorraad te verklaren, althans te bepalen dat de bedragen eerst drie maanden na de datum van deze beschikking verschuldigd zullen zijn, kosten rechtens.
1.11
Bertona heeft bij verweerschrift van 23 mei 2024 verzocht het verzoek van TAF om vast te stellen dat ook zij gezamenlijk of hoofdelijk verantwoordelijk is voor het wanbeleid bij TAF tussen 1 september 2014 en 14 september 2020 af te wijzen en zich wat betreft de overige verzoeken van TAF gerefereerd aan het oordeel van de Ondernemingskamer.
1.12
Averline heeft bij verweerschrift van 23 mei 2024 kort gezegd verzocht het verzoek van TAF af te wijzen en TAF te veroordelen in de kosten van de procedure.
1.13
Het verzoek van TAF is behandeld op de zitting van de Ondernemingskamer van 13 juni 2024. De advocaten hebben toen de standpunten van de verschillende partijen toegelicht aan de hand van overgelegde aantekeningen. [B] c.s. en Bertona hebben van tevoren nadere producties toegestuurd en hebben die in het geding gebracht. Partijen en hun advocaten hebben vragen van de Ondernemingskamer beantwoord en inlichtingen verstrekt.
2. Inleiding en feiten
2.1
TAF is door een trustkantoor opgericht als plankvennootschap. Op 1 december 2009 is TAF gefuseerd met de Litouwse vennootschap UAB JJT, waardoor TAF de beschikking kreeg over ongeveer € 26 miljoen. Dit geld was afkomstig van ondernemingen in de zogenoemde VP- Grupe waarin leden van de [familie H] (de broers [E] ), [I] en [J] ) en [familie K] (de broers [L] , [F] en [G] ) belangen hielden van respectievelijk circa 75% en 25%. Het vermogen werd om fiscale redenen ondergebracht in TAF. TAF diende ten behoeve van haar aandeelhouders als ‘cash holding company’ en hield haar vermogen deels aan in de vorm van staatsobligaties (via een fonds van JP Morgan) en deels in de vorm van deposito’s en andere banktegoeden.
2.2
De aandelen in TAF werden aanvankelijk gehouden door enerzijds twee Cypriotische vennootschappen waarin de [familie H] de zeggenschap had - te weten Bertona (3,61%) en Miglione (72,71%), samen 76,32% - en anderzijds door (indirect) leden van de [familie K] , die samen afgerond 23,68% hielden.
2.3
De enige aandeelhouder van Bertona was Equipark Limited (hierna: Equipark), een Cypriotische vennootschap die deel uitmaakte van de VP-Grupe. De UBO’s van Equipark waren leden van de [familie H] (met een belang van ongeveer 75%) en leden van de [familie K] (met een belang van ongeveer 25%). In Miglione houdt sinds 2013 alleen nog [E] (middellijk) aandelen.
2.4
Aan de zijde van de [familie K] werden de aandelen in TAF gehouden door:
- Attexo (een vennootschap van [L] , 7,87%),
- [F] (1,97%),
- [G] (13,85%).
2.5
Sterk vereenvoudigd weergegeven was de situatie toen aldus:

2.6
Het bestuur van TAF bestond vanaf 1 december 2009 uit een door de principaal (toen VG- Grupe) voorgedragen bestuurder A en twee bestuurders B. Bestuurders B waren trustbestuurders. Van [C] en [B] hebben die rol vervuld sinds respectievelijk 25 februari 2010 en 18 juni 2014. Met ingang van 24 oktober 2013 is [A] benoemd als bestuurder A. Sinds 2008 was zij in verschillende hoedanigheden betrokken bij ondernemingen van de VP-Grupe. Het bestuur vertegenwoordigt TAF gezamenlijk, zo volgt uit artikel 19.1 van de statuten. Daarnaast kunnen de bestuurder A en één bestuurder B gezamenlijk handelend ook de vennootschap vertegenwoordigen.
2.7
Tussen eind september en medio november 2014 heeft een aantal transacties plaatsgevonden, die hieronder nader aan de orde komen, met als resultaat dat het gehele door TAF beheerde vermogen thans bestaat uit obligaties uitgegeven door de Poolse vennootschap Emir 77 Sp. z o.o. (hierna: Emir) en dat Averline het belang van 76,32% in TAF houdt dat voordien (indirect) gehouden werd door de leden van de [familie H] . Daaraan is het volgende voorafgegaan.
2.8
Averline is opgericht op 30 september 2010. Alle aandelen in Averline worden gehouden door de Cypriotische vennootschap Pavela Holdings Ltd., die op haar beurt zes Poolse aandeelhouders heeft, te weten (in afgeronde percentages): [[adh 1]] (24,75%), [[adh 2]] (24,07%), [[adh 3]] (22,64%), [[adh 4]] (14.61%), [[adh 5]] (12,42%) en [[adh 6]] (1,52%). De Poolse advocaat [M] ) was de advocaat van Averline.
2.9
In maart 2014 heeft Miglione aan [A] gevraagd om een koper te zoeken voor de door Bertona en Miglione gehouden aandelen in TAF. [A] kreeg deze opdracht volgens eigen zeggen in hoedanigheid van werknemer van Equipark, die toen de enig aandeelhouder was van Bertona. [A] was op dat moment bestuurder (director) van Equipark en hoofd van een vaste inrichting van Equipark in Litouwen.
2.10
[A] heeft vervolgens het verkoopproces ter hand genomen. Uiteindelijk bleef één partij over: de zes Poolse UBO's van de uiteindelijke koper Averline. Met hen is in mei 2014 onderhandeld over de verkoop van de door Bertona en Miglione gehouden aandelen TAF.
2.11
Op 18 juni 2014 heeft een aandeelhoudersvergadering van TAF plaatsgevonden. Op die vergadering heeft Attexo gevraagd om maatregelen die ofwel zouden leiden tot een hoger rendement en hogere winstuitkeringen op het door haar gehouden belang in TAF ofwel een kapitaalsvermindering. In de notulen van deze vergadering is onder meer het volgende vermeld:
“(…) [A] replied on behalf of the Company that the main policy of the Company is to maintain and manage the assets of the Company. The Company intends to preserve the assets of the Company. (…). (…) [C] replied on behalf of the Company that the Board has executed a low risk profile based on the wishes of the majority of the shareholders. If the majority of the shareholders decide that this should change, then the Board will take these amended wishes into consideration. (…). (…) [A] replied on behalf of the Company (…). At the moment the Board does not see any opportunities to invest more profitable keeping the policy of safe investments.” Wat betreft de kapitaalsvermindering heeft [A] gezegd dat daarover, net als over de uitkering van dividend, de aandeelhouders beslissen. [B] is op deze algemene vergadering benoemd als bestuurder B van TAF (ter vervanging van een andere bestuurder B).
2.12
Bij e-mailbericht van 19 juni 2014 heeft [A] onder meer het volgende aan Baker & McKenzie (advocaat van TAF) bericht:
“The possible situation is the following the management decides to invest 100% of the assets of the company for a long term, let’s say to buy 10 years bonds with yearly coupons, or to grant a loan for 10 years with annual repayment of the interest accrued, for the interest rate according to today’s market prices and terms. (…). We believe that majority shareholders would approve that kind of decision. Can the minority shareholder object management’s decision for any reason or to raise questions regarding managements liability even if there are no negative consequences (i.e. the interest is payable periodically)?”.
2.13
Bij e-mailbericht van 15 juli 2014 heeft [A] (met [C] en [B] in de c.c.) onder meer het volgende aan Baker & McKenzie bericht:
“(…).As agreed, please find the documents prepared by our Polish colleagues (not related third party)
We’d like to have the answers to these questions
1) (…);
2) Can this investment be treated as kind of “minority abuse” actions, notwithstanding the fact that shareholders meeting approves this investment?
3) If so, what is the possibility for the company/its management/its shareholders to be sued?
(…).”
2.14
2.15
Op 8 september 2014 zijn [C] en [B] door [A] telefonisch geïnformeerd dat er een koper is gevonden voor de aandelen van Bertona en Miglione in TAF.
2.16
Op 29 september 2014 heeft TAF aan Bertona een drie-jarige (tot 30 september 2017) geldlening verstrekt van € 25,8 miljoen tegen een variabele rente van zesmaands Euribor plus 1,6% en voorts op de voorwaarden genoemd in een door [A] namens TAF ondertekende Credit Facility Agreement van dezelfde datum. In twee betalingen van 30 september 2014 en 1 oktober 2014 heeft [C] namens TAF het gehele bedrag van de geldlening overgemaakt naar Bertona.
2.17
Het bestuur van TAF heeft tijdens een vergadering van 2 oktober 2014 ingestemd met het verstrekken van de onder 2.16 bedoelde geldlening.
2.18
Bij Share Sale-Purchase Agreement van 9 oktober 2014 (hierna: de SPA) hebben Miglione en Bertona hun 76,32%-belang in TAF verkocht aan Averline tegen een koopprijs van € 20.715.143. In de SPA is onder meer bepaald dat levering van de aandelen zal plaatsvinden onder de opschortende voorwaarde dat ten minste één bestuurder A op voordracht van de koper is benoemd. Dezelfde dag zijn de aandelen in het kader van de blokkeringsregeling door Bertona en Miglione (met een afschrift aan TAF) aangeboden aan de minderheidsaandeelhouders. Zij hebben geen gebruik gemaakt van hun voorkeursrecht.
2.19
Op 31 oktober 2014 heeft de Poolse advocaat van Averline ( [M] ), met [A] in cc, aan [C] concept-documentatie toegestuurd met betrekking tot door TAF te verwerven obligaties voor een nominaal bedrag van € 25,85 miljoen, uit te geven door Emir. Op diezelfde dag heeft telefonisch overleg plaatsgevonden tussen [C] , [B] en [D] .
2.20
Op 4 november 2014 heeft een aandeelhoudersvergadering van TAF plaatsgevonden. [A] is toen teruggetreden als bestuurder A en [D] is als bestuurder A benoemd, feitelijk op voordracht van Averline. Aan [A] is op deze vergadering als bestuurder A décharge verleend.
2.21
Dezelfde dag heeft het bestuur van TAF (in nieuwe samenstelling) besloten voor € 25,85 miljoen door Emir uit te geven obligaties (hierna de Emir-obligaties) te kopen tegen de voorwaarden genoemd in het Acquisition Proposal van Emir van dezelfde datum. Die voorwaarden houden onder meer in:
- de obligaties worden uitgegeven ter financiering van de investeringen van Emir en haar huidige activiteiten (artikel II, 2);
- de vorderingen uit hoofde van de obligaties zijn achtergesteld noch preferent (artikel II, 11 lid 1 sub c);
- de obligaties kunnen niet aan derden worden overgedragen zonder schriftelijke toestemming van Emir (artikel II, 11 lid 2);
- de rente is 1% per jaar, jaarlijks achteraf verschuldigd (artikel II, 13);
- de looptijd is tien jaar (artikel II, 14 lid 1) met dien verstande dat Emir bevoegd is tot vervroegde aflossing (artikel II, 14 lid 2);
- indien Emir de obligaties na tien jaar niet aflost, is Emir over de periode nadien 3% rente per jaar verschuldigd (artikel II, 13 sub d);
- Pools recht is van toepassing op de obligaties en op de overige rechtsverhoudingen tussen partijen en de rechter van de plaats van vestiging van Emir is bevoegd met betrekking tot alle geschillen in verband met de uitgifte van de obligaties (artikel II, 16);
- Emir zal de obligatiehouder gedurende de looptijd van de obligaties inzage verschaffen in haar jaarrekeningen en de rapportages van haar accountant (artikel IV).
2.22
De notulen van de bestuursvergadering van 4 november 2014 van TAF houden met betrekking tot het besluit tot koop van de Emir-obligaties in:
“The terms and conditions of the acquisition of the bonds contained in the acquisition proposal, as well as the risks and the financial position of Emir 77 were discussed and agreed by the Members of the Board. It was agreed that it is in the interest of the Company to invest into the bonds of Emir 77.”
2.23
Op 10 november 2014 heeft Averline voor een bedrag van € 20,766 miljoen obligaties uitgegeven aan Emir.
2.24
Op 13 november 2014 is tussen TAF (vertegenwoordigd door [D] en [B] ), Emir (vertegenwoordigd door [M] ) en Bertona (vertegenwoordigd door haar bestuurder [N] ) een Claim Assignment Agreement gesloten. De daarin vastgelegde afspraken houden in dat TAF een deel van de koopsom van de Emir-obligaties, groot € 20,766 miljoen betaalt door overdracht aan Emir van eenzelfde deel van haar vordering (dus € 20,766 miljoen aldus artikel 2 lid 1) op Bertona uit hoofde van de Bertona-lening.
2.25
Emir heeft deze vordering vervolgens aangewend om op haar beurt Averline te betalen voor de op 10 november 2014 verworven obligaties door overdracht van deze vordering aan Averline. Als gevolg van deze transacties werd Averline voor een bedrag van € 20,766 miljoen de schuldeiser van Bertona ter zake van de lening die TAF op 29 september 2014 aan Bertona had verstrekt.
2.26
Op 14 november 2014 hebben Bertona en Miglione, ter uitvoering van de in 2.18 genoemde SPA van 9 oktober 2014, bij notariële akte hun aandelen in TAF aan Averline geleverd.
2.27
In een Claims Assignment and Set-off Agreement van dezelfde datum, 14 november 2014, hebben Bertona (weer vertegenwoordigd door haar bestuurder [N] ) en Miglione enerzijds en Averline anderzijds hun verdere afspraken vastgelegd.
In artikel 2 is bepaald dat Averline haar vordering op Bertona op grond van de Bertona-lening voor een bedrag van € 19,7 miljoen overdraagt aan Miglione en dat Miglione voor dat deel toetreedt tot de leningsovereenkomst.
In artikel 3 zijn de verrekeningsafspraken tussen Miglione en Averline vastgelegd: Averline betaalt Miglione voor de aandelen TAF door verrekening met de hiervoor bedoelde vordering uit hoofde van de Bertona-lening van € 19,7 miljoen.
Artikel 4 bevat de verrekeningsafspraken tussen Averline en Bertona; deze komen erop neer dat Averline aan Bertona € 1,032 miljoen betaalt voor de aandelen TAF door verrekening met haar hiervoor bedoelde vordering op Bertona uit hoofde van de Bertona-lening.
Uit het bepaalde in artikel 5 volgt dat Bertona het restant van de onder 2.16 bedoelde lening (the Remaining Amount), zijnde € 5,1 miljoen, zal terugbetalen aan TAF. Dat is diezelfde dag ook gebeurd.
Daarmee was het restant van de hoofdsom van de Bertona-lening (circa € 20,7 miljoen) via de in de artikelen 3 en 4 vastgelegde verrekeningen afgewikkeld en kon Miglione vrijelijk beschikken over het restant van het op 29 september 2014 aan Bertona verstrekte bedrag van circa € 19,7 miljoen euro.
2.28
Op 18 november 2014 heeft TAF aan Emir circa € 5,13 miljoen (€ 5.134.857) betaald als restantkoopprijs voor de onder 2.21 bedoelde Emir-obligaties. Het andere deel van de koopsom (€ 20,766 miljoen) was reeds betaald via de onder 2.24 genoemde cessie van de vordering van TAF op Bertona uit hoofde van de Bertona-lening. Het bedrag van € 5,13 miljoen is door Emir gebruikt voor de aanschaf van obligaties die door EMP Fin Sp. z o.o. (hierna: EMP) zijn uitgegeven tegen 1,25%. EMP is gelieerd aan Averline.
2.29
Op 12 december 2014 heeft Miglione aan haar aandeelhouder Amarentio (een aan [E] verbonden vennootschap) € 20,221 miljoen uitgekeerd. Op 2 april 2015 is door Amarentio een nagenoeg gelijk bedrag uitgekeerd aan [E] .
2.30
De activa en passiva van Averline omvatten enerzijds haar aandelenbelang in TAF en anderzijds haar schuld aan Emir ter zake van de uitgegeven obligaties van in hoofdsom € 20,766 miljoen.
2.31
Sterk vereenvoudigd weergegeven is de situatie sinds eind 2014 aldus:

2.32
Tijdens een aandeelhoudersvergadering van TAF op 30 juni 2015 heeft het bestuur van TAF, volgens de notulen van die vergadering, de koop van de Emir-obligaties als volgt toegelicht bij monde van [D] :
“Emir 77’s proposal is profitable as: (i) Emir 77 agrees that 80% of the bond’s price (EUR 20,715,143) will be covered not by cash but by the receivable towards Bertona, (ii) Emir 77 will pay to TAF the annual interest amounting to EUR 285,500 until 28 November every year and these funds (after deducting TAF’s costs) will be distributed to the shareholders. Jan continued to explain that his business relations made TAF Asset 11 aware of the opportunity to invest in Emir 77 bonds, an investment firm that has a broad portfolio of active investment in the food business. Emir 77 has no known credit rating, however the company is solid and a safe investment, Jan continued.”
Tijdens deze vergadering is de jaarrekening 2014 vastgesteld, met dien verstande dat Attexo en [F] daartegen hebben gestemd. Met dezelfde stemverhouding is besloten tot het verlenen van décharge aan het bestuur van TAF voor het in 2014 gevoerde beleid.
2.33
Tijdens de aandeelhoudersvergadering van TAF van 24 april 2016 is de jaarrekening 2015 vastgesteld met dien verstande dat Attexo en [F] daartegen hebben gestemd en [G] zich van stemming heeft onthouden. Met dezelfde stemverhouding is besloten tot het verlenen van décharge aan het bestuur van TAF voor het in 2015 gevoerde beleid. De notulen van die vergadering houden voorts onder meer in:
“A number of questions were asked about the reason why it was decided to invest in Emir 77, to which the Chairman referred to the 2015 minutes, the year in which the investment decision was made and adopted. If a reconsideration of the investment is required by shareholders, the board will take such a request into account.”
2.34
Bij brief van 22 juli 2016 heeft mr. R.J.W. Analbers, namens Attexo bij het bestuur van TAF geklaagd over het uitblijven van adequate informatie over de verwerving van de Emir-obligaties ondanks haar vragen, onder meer tijdens de aandeelhoudersvergadering van 24 april 2016. Attexo heeft in de brief onder meer informatie en documentatie verlangd van TAF met betrekking tot:
- de voorwaarden van de Emir-obligaties;
- de wijze waarop Emir de verkregen financiering heeft aangewend;
- een door het bestuur uitgevoerd due dilligence onderzoek voorafgaand aan de verwerving van de obligaties;
- de wijze waarop het bestuur van TAF de risico’s verbonden aan de obligaties heeft vastgesteld en ondervangen;
- de wijze waarop rekening is gehouden met de belangen van de minderheidsaandeelhouders;
- de wijze waarop de besluitvorming binnen het bestuur heeft plaatsgevonden, ook met het oog op eventuele tegenstrijdige belangen;
- de besteding door TAF van meer dan € 70.000 aan juridische kosten.
2.35
[C] heeft de brief van mr. Analbers dezelfde dag doorgestuurd aan de Poolse advocaten van Averline en op 26 juli 2016 verzocht om documentatie “that proves that [E] ( [E] ; OK) sold the shares of the company with its cash position to an unrelated party, that then advised the Company to make an investment that is at arm’s length and business like.” De Poolse advocaten reageerden daarop per omgaande: “We would prefer to do the opposite, i.e. to provide the documents which are necessary to be revealed and nothing above it, at this stage.”
2.36
Op 11 augustus 2016 ontving TAF de conceptjaarrekening van Emir over het verlengde boekjaar 2014/2015. Daaruit bleek dat Emir de opbrengst van de obligaties (1) voor een gedeelte ter grootte van € 20,766 miljoen had doorgeleend aan Averline en (2) voor een gedeelte ter grootte van € 5,13 miljoen had doorgeleend aan de onder 2.28 bedoelde vennootschap EMP. Tevens bleek daaruit dat drie van de zes indirecte aandeelhouders van Averline (zie 2.8) bestuurder zijn van EMP.
2.37
Attexo heeft in kort geding gevorderd dat TAF aan haar bepaalde informatie over de verwerving van de Emir-obligaties verstrekt. Bij vonnis van 31 augustus 2016 heeft de voorzieningenrechter van de rechtbank Amsterdam die vordering afgewezen. Daarbij is overwogen dat het begrijpelijk is dat het Attexo zorgen baart dat het gehele vermogen van TAF is geïnvesteerd in de Emir-obligaties, maar dat aan Attexo vooralsnog voldoende vennootschappelijke mogelijkheden ten dienste staan om de door haar gewenste informatie te verkrijgen.
2.38
Bij brief van 14 september 2016 heeft Attexo het bestuur van TAF verzocht een aandeelhoudersvergadering te beleggen ter bespreking van een aantal vragen met betrekking tot de verwerving van de Emir-obligaties.
2.39
Bij e-mail van 20 oktober 2016 heeft TAF aan Averline vragen gesteld, gericht op het verkrijgen van inzicht in de geldstromen en in de risico’s en de garanties die alsnog gevestigd zouden moeten worden ter verzekering van de terugbetaling van de Emir-obligaties. Averline heeft bij e-mail van 21 oktober 2016 gereageerd op de vragen. In reactie daarop schreef [B] aan Averline:
“TAF has made an investment decision to invest EUR25M in bonds issued by Emir77 which funds would be used to invest [in] various parties in the Polish food industry. (…) TAF needs to conclude that the complete funds received by Emir77 on the bond issuance were not used as initially designated and informed to the shareholders.”
2.40
Het verzoek van Attexo van 14 september 2016 heeft geleid tot een aandeelhoudersvergadering van TAF op 26 oktober 2016, die is voortgezet op 7 december 2016. Bij de oproeping voor die vergadering heeft het bestuur van TAF aan de aandeelhouders onder meer toegezonden de conceptjaarrekening van Emir, de notulen van de bestuursvergadering van TAF van 4 november 2014 en het Acquisition Proposal van Emir (zie 2.19). Met het oog op die vergadering hebben [B] en [C] ten behoeve van de aandeelhouders een memo opgesteld waarin de gebeurtenissen tussen 9 oktober 2014 en 21 oktober 2016 chronologisch worden weergegeven en de bestaande financiële verhoudingen tussen TAF, Emir, EMP Fin en Averline schematisch worden weergegeven. Het memo houdt voorts in:
"Mitigation of risks minority shareholders
1. We have had debates with Averline to assure that the investment in Emir77 is secured. This is ongoing, but the pledge of TAF Asset 11 shares is a first step.
2. The receivables of Emir77 shall be pledged to TAF Asset 11 B.V. This is in process.
3. TAFs board proposed to Averline to be prepared to fund a buyout of any minority shareholder.”
2.39
Het notarieel proces-verbaal van de aandeelhoudersvergadering van TAF van 26 oktober 2016 houdt onder meer in:
- dat [B] en [C] tot de ontvangst van de conceptjaarrekening van Emir niet wisten dat Emir van de opbrengst van de uitgegeven obligaties € 20,7 miljoen had doorgeleend aan Averline en € 5,1 miljoen aan EMP; zij verkeerden naar eigen zeggen eerder in de veronderstelling dat het gehele bedrag van de obligaties door Emir zou zijn geïnvesteerd in de Poolse voedingssector;
- dat TAF niet beschikt over een door een accountant gecontroleerde jaarrekening van Emir;
- dat het bestuur van TAF sinds 11 augustus 2016 doende is zekerheden te verkrijgen voor de terugbetaling door Emir van de obligatielening en schade voor de minderheidsaandeelhouders te voorkomen.
2.41
2.42
Bij e-mail van 27 november 2017 heeft [B] aan de aandeelhouders medegedeeld dat de vordering van TAF op Emir moet worden afgewaardeerd met een bedrag van € 20,766 miljoen.:
“From Emir77’s financial statements, it follows that Emir77 itself has currently no funds to fully repay its debt to TAF.
Following to the current situation and information that is available to us and our interpretation of Dutch GAAP, TAF’s financial statements show an impairment of TAF’s receivable with EUR 20.766.00 which is based on the Dutch valuation concept of prudence.”
2.43
Bij e-mail van 5 december 2017 heeft Attexo vragen gesteld over deze afschrijving en over het niet voorhanden zijn van de definitieve jaarrekening 2016. Wegens het uitblijven van een reactie daarop, heeft Attexo bij e-mail van 5 februari 2018 te kennen gegeven de situatie alarmerend te vinden en zorgen geuit over de overige € 5,1 miljoen van de obligatielening, het uitblijven van de jaarrekening 2016 en de rapportage van de accountant. Attexo heeft voorts gevraagd een kopie te verstrekken van het contract van 9 oktober 2014 waarbij Bertona en Miglione hun aandelen in TAF hebben verkocht aan Averline, documenten te verschaffen met betrekking tot de waardering van de Emir-obligaties, en een aandeelhoudersvergadering te beleggen ter bespreking van de actuele situatie van TAF en ter vaststelling van de jaarrekening 2016.
2.44
Op 14 februari 2018 heeft [B] de aandeelhouders van TAF opgeroepen voor een aandeelhoudersvergadering op 2 maart 2018 met als agendapunten onder meer het voorstel om een accountant aan te stellen met het oog op het opstellen van de jaarrekening 2016 en de afwaardering van de Emir-obligaties. Bij brief van 16 februari 2018 heeft Attexo bezwaar gemaakt tegen de voorgestelde agenda en aangedrongen op het alsnog beantwoorden van het informatieverzoek van 5 februari 2018.
2.45
Op 13 februari 2018 heeft [B] aan Averline vragen gesteld ten behoeve van het opmaken van de jaarrekening van TAF over 2016. Uit de antwoorden van Averline op die vragen blijkt onder meer dat Averline niet bereid is inzage te verschaffen in (a) de overeenkomst op grond waarvan zij van Bertona en Miglione de aandelen in TAF heeft gekocht en (b) de wijze waarop het bedrag van € 5,1 miljoen uiteindelijk is aangewend.
2.46
In een memo van 21 februari 2018 heeft het bestuur van TAF aan de aandeelhouders voorgesteld dat Emir haar vordering op Averline van € 20,7 miljoen zal overdragen aan TAF ter aflossing van de Emir-obligaties tot hetzelfde bedrag. Het voorstel strekt er derhalve toe dat na die overdracht TAF een vordering van € 20,7 miljoen op Averline heeft en een vordering van € 5,1 miljoen op Emir. Bij brief van 23 februari 2018 heeft Attexo daarop afwijzend gereageerd, onder meer omdat Averline, net als Emir geen verhaal biedt en de voorgestelde transactie dus niet als adequate remedie kan worden beschouwd. Attexo heeft er voorts op gewezen dat haar vragen van 5 december 2017, 5 februari 2018 en 16 februari 2018 nog altijd niet naar behoren beantwoord zijn.
2.47
Bij brief van 27 februari 2018 heeft het bestuur van TAF haar voorstel van 21 februari 2018 ingetrokken en hebben [B] en [C] gezegd te overwegen terug te treden als bestuurders omdat zij onvoldoende medewerking ontvangen van de aandeelhouders bij hun pogingen om de geschillen tussen de aandeelhouders op te lossen, de vorderingen van TAF zeker te stellen en de benodigde informatie te verkrijgen.
2.48
Op 2 maart 2018 heeft de algemene vergadering van TAF besloten een accountant aan te wijzen om te komen tot samenstelling van de jaarrekening 2016. Op 14 mei 2018 heeft Attexo aan deze accountant (zonder afschrift aan het bestuur van TAF) een memo toegezonden inhoudende dat het bestuur van TAF in strijd heeft gehandeld met zijn verplichtingen jegens TAF, dat de voorwaarden van de Emir-obligaties niet marktconform zijn en dat in de jaarstukken van Emir over 2015 en 2016 haar vordering op Averline ten onrechte niet is afgewaardeerd. De begeleidende brief houdt voorts in dat de uitgifte door Emir van de obligaties heeft plaatsgevonden “as a part of alleged money laundering scheme.”
2.49
Averline heeft op 26 juni 2018 alle aandelen in Emir gekocht van [M] (zie 2.14) voor een koopsom gelijk aan de nominale waarde van die aandelen, zijnde 5.000 zloty (circa € 1.160). De aandelen zijn dezelfde dag geleverd.
2.50
Op 8 november 2018 heeft [B] de aandeelhouders opgeroepen voor een vergadering op 28 november 2018 met als agendapunt onder meer de vaststelling van de jaarrekening 2016. Bij de uitnodiging is gevoegd een door de externe accountant van TAF gecontroleerde jaarrekening 2016, waarin de Emir-obligaties zijn afgewaardeerd tot nihil “based on the concept of prudence (Dutch GAAP)”. Tijdens de vergadering op 28 november 2018 heeft Averline bezwaar gemaakt tegen deze afwaardering en de jaarrekening 2016 is toen niet vastgesteld. Tijdens de vergadering heeft Averline een kopie verstrekt van de SPA van 9 oktober 2014 (zie 2.18) en heeft Averline medegedeeld dat zij inmiddels enig aandeelhouder van Emir is.
2.51
[B] en [C] hebben eind 2018 aan Attexo inzage gegeven in de volledige administratie van TAF waaronder de e-mailboxen en laptops van [B] en [C] .
2.52
Bij brief van 1 april 2019 heeft de controlerend accountant van TAF aan de aandeelhouders een nadere toelichting gegeven op de afwaardering van de Emir-obligaties tot nihil. Op 21 mei 2019 hebben de aandeelhouders de jaarrekening 2016, inclusief afwaardering van de obligaties tot nihil, alsnog vastgesteld.
2.53
Bij brief van 3 september 2019 heeft Attexo het bestuur van TAF aansprakelijk gesteld voor de door TAF en Attexo geleden schade.
2.54
Bij brief van 5 november 2019 heeft de toenmalige advocaat van TAF aan Emir uitleg gevraagd over de besteding van de opbrengst van de Emir-obligaties en de vraag of Emir in staat zal zijn de obligaties af te lossen. De advocaat van Emir heeft daarop onder meer geantwoord dat de obligatievoorwaarden geen beperkingen bevatten met betrekking tot de besteding door Emir, dat Emir zich niet heeft verplicht te investeren in de Poolse voedingssector en dat geen informatie kan worden verschaft over de besteding door EMP Fin van het aan haar doorgeleende bedrag van € 5,1 miljoen.
2.55
Na een informele bespreking met het bestuur van TAF op 18 december 2019, heeft Attexo zich bij brief van 31 december 2019 op het standpunt gesteld dat een door TAF in Polen tegen Emir in te stellen vordering niet zinvol is, omdat Emir geen verhaal biedt en dat TAF in plaats daarvan haar pijlen zou moeten richten op degenen die verantwoordelijk zijn voor transacties in 2014.
2.56
TAF heeft bij brief van 27 december 2019 Emir tevergeefs gesommeerd tot betaling van de per 1 december 2019 verschuldigde rente van € 258.500.
2.57
[B] en [C] hebben op 4 januari 2020 met onmiddellijke ingang ontslag genomen als bestuurders van TAF. Sindsdien is [D] enig bestuurder van TAF.
2.58
Bij brief van 20 januari 2020 hebben Attexo c.s. aan TAF hun bezwaren tegen het beleid en gang van zaken kenbaar gemaakt.
2.59
Op 14 september 2020 heeft de Ondernemingskamer de onder 1.2 bedoelde eerstefasebeschikking gewezen.
2.60
Op 12 januari 2022 heeft de advocaat van Attexo en [F] de Ondernemingskamer verzocht het op hun verzoek bij beschikkingen van 14 en 17 september 2020 gelaste onderzoek en de onmiddellijke voorzieningen te beëindigen omdat zijn cliënten een overeenkomst hebben gesloten met een derde partij waarbij zij hun aandelen in TAF hebben verkocht. De OK-bestuurder en de OK-beheerder hebben zich tegen dit verzoek verzet, kort gezegd omdat het belang van TAF en haar schuldeisers zich daartegen verzet. Ook de 13,85% minderheidsaandeelhouder van TAF, [G] , die eerder niet in de procedure was verschenen, heeft zich tegen dit verzoek verzet. Bij beschikking van 26 april 2022 heeft de Ondernemingskamer op basis van de genoemde bezwaren van de beide OK-functionarissen en [G] het verzoek tot beëindiging van de enquêteprocedure afgewezen.
3. Het onderzoeksverslag
3.1
In de eerstefasebeschikking heeft de Ondernemingskamer een onderzoek bevolen naar het beleid en de gang van zaken van TAF over de periode vanaf 1 september 2014 dat zich met name diende te richten op:
(i) de totstandkoming van de transacties in 2014, voor zover TAF daarbij betrokken was;
(ii) de wijze waarop de leden van het bestuur van TAF invulling hebben gegeven aan hun taak, met inbegrip van het functioneren van het bestuur als collectief;
(iii) de belangen en motieven van de bij de transacties betrokken partijen en hun onderlinge verbanden voor zover dat licht werpt op het beleid en de gang van zaken van TAF;
(iv) de informatievoorziening aan de (minderheids)aandeelhouders ten tijde van de trans-acties en nadien;
(v) de wijze waarop het bestuur van TAF het belang van de vennootschap heeft gediend nadat de transacties hadden plaatsgevonden, waaronder de inspanningen om risico's verbonden aan de door Emir uitgegeven obligaties weg te nemen of te verminderen.
Daaraan heeft de Ondernemingskamer toegevoegd dat bij dit alles ook het handelen van de aandeelhouders kan worden betrokken, voor zover dat licht werpt op het beleid en de gang van zaken van TAF.
3.2
De onderzoeker heeft de beide trustbestuurders [B] en [C] in persoon gehoord, evenals [A] , die van 24 oktober 2013 tot 4 november 2014 bestuurder van TAF was. Daarnaast heeft een raadsheer-commissaris op verzoek van de onderzoeker in diens bijzijn [O] gehoord, een zoon van [P] . Het proces-verbaal van dat verhoor is uitsluitend verstrekt aan de onderzoeker.
3.3
Het onderzoeksverslag is als volgt opgebouwd. Na drie inleidende hoofdstukken, waarin onder meer de totstandkoming van het verslag is uiteengezet, is in het vierde hoofdstuk een overzicht gegeven van de betrokkenen en van de belangrijkste tussen hen geldende vennootschapsrechtelijke afspraken. In hoofdstuk 5 wordt kort de achtergrond geschetst van de samenwerking tussen de [familie K] en [familie H] en het door hen opgebouwde vermogen, dat voor een deel was geparkeerd in TAF. Ook is geschetst hoe het bestuur van TAF was ingericht en hoe het tot het in deze zaak aan de orde zijnde geschil is gekomen. Hoofdstuk 6 bevat een beschrijving van de gebeurtenissen in 2014 uitgeschreven aan de hand van vijf stappen:
1. de lening van € 25,85 miljoen van TAF aan Bertona (de Bertona-lening);
2. de aankoop door TAF van Emir-obligaties ad € 25,85 miljoen;
3. de verkoop en overdracht van de aandelen TAF aan Averline door Miglione (koopprijs € 19.783.273) en Bertona (koopprijs € 984.261);
4. de aankoop door Emir van Averline-obligaties (voor € 20,766 miljoen) en EMP-obligaties (voor € 5,13 miljoen);
5. de verrekening tussen Averline, Bertona en Miglione.
In een uitvoerige nadere bespreking van de verschillende onderwerpen, die in feite de kern van het verslag vormen, heeft de onderzoeker tevens uiteengezet wat [B] , [C] en [A] daarover aan hem hebben verklaard, op welke punten die verklaringen tegenstrijdig zijn of niet te rijmen zijn met de verdere feiten en over welke punten wat hem betreft vragen blijven bestaan.
3.4
Het zevende hoofdstuk bevat enkele tussenconclusies en observaties ten aanzien van de gebeurtenissen in 2014. De hoofdstukken 8, 9, 10 en 11 van het onderzoeksverslag bevatten een overzicht van de gebeurtenissen in respectievelijk 2015, 2016, 2017 en 2018, terwijl hoofdstuk 12 de gebeurtenissen in 2019 en 2020 beschrijft. In hoofdstuk 13 heeft de onderzoeker zijn concluderende bevindingen weergegeven:
“13.1 Het is mij duidelijk dat de transactie in TAF in 2014 hebben geleid tot benadeling van TAF en de minderheidsaandeelhouders. De uitkomst van deze transacties was dat TAF materieel slechts resteerde met een investering in EMIR voor een geïnvesteerd bedrag van de facto het aandeel van de minderheidsaandeelhouders in het kapitaal van TAF (in het bijzonder vanwege de vóór de voltrekking van de transacties bekende cessie van de Lening-Bertona aan Averline en verrekening van deze lening met de koopprijs van de aandelen TAF), welke investering uiteindelijk ook tot nihil moest worden afgewaardeerd.
13.2
In deze conclusie wordt - in aansluiting op de onderzoeksonderwerpen in de beschikking van de OK - zoveel mogelijk antwoord gegeven op de volgende vragen:
(…)
(i) Wat waren de belangen en motieven van de bij de transacties 2014 betrokken partijen en hun onderlinge verbanden, voor zover dat licht werpt op het beleid en de gang van zaken van TAF?
13.4
Zoals gezegd hebben de transacties geleid tot een betaling van de uiteindelijke UBO van de meerderheidsaandeelhouder van TAF, [E] , van een bedrag van EUR 20.221.524,20 (…) alsook aan een deelneming – EMP FIN – behorende tot de groep waartoe de opvolgende meerderheidsaandeelhouder, Averline, behoort voor een bedrag van EUR 5.130.000, waarin het belang van de transacties is gelegen. Voor wat betreft de motieven kan ik niet meer zeggen dan dat deze vermoedelijk gelegen zijn in het achterliggende geschil (…).
(ii) Op welke wijze zijn de transacties in 2014 tot stand gekomen, voor zover TAF daarbij betrokken was?
13.5
De transacties waar TAF bij betrokken was, zijn: (1) de Lening-Bertona, (2) de investering in Emir Bonds, (3) de Claim Assignement Agreement tussen Bertona, TAF en Emir en (4) de verkoop van de aandelen TAF. Bij de andere transacties: (5) de investering van Emir in Averline Bonds en (6) de Claim Assignement and Set-off Agreement tussen Miglione, Bertona en Averline, was TAF formeel geen partij, maar deze hebben er wel toe geleid dat alle assets uit TAF zijn verdwenen (…).
13.6
De transacties in 2014 zijn volgens mij op elkaar afgestemd (…), maar zodanig dat het gevolg van de transacties tezamen is verhuld (…). Niet alleen is beoogd om de verschillende transacties op zichzelf te laten bestaan met een eigen zelfstandige rechtvaardiging. Zo is de Lening-Bertona gepresenteerd als investering (…) en de Emir bonds als investering in de Poolse voedselmarkt (…). Maar ook zijn deze transacties vanuit TAF tot lang na hun uitvoering niet openhartig gedeeld met de minderheidsaandeelhouders. De overige transacties, te weten de uitgifte van de Averline bonds en de cessies van de Lening Bertona aan Averline en de daarop volgende verrekening met de koopprijs, zijn niet afgestemd met de trustbestuurders en voor zover mij bekend in het geheel niet gedeeld met de minderheidsaandeelhouders.
13.7
De transacties zijn gestart met de instructie van [Q] , de toenmalige directeur van Miglione (waarvan [E] via Amarentio enig aandeelhouder was), aan [A] tot het zoeken van een koper voor de aandelen in TAF.
13.8
Om inzicht te krijgen wie welke rol heeft gehad in het verder vormgeven van deze Transacties 2014, is de rol van de daarbij direct betrokkenen, te weten de bestuurders A en B van TAF, onderzocht.
(iii) Welke rol hadden de leden van het bestuur van TAF en op welke wijze hebben zij invulling gegeven aan hun taak, met inbegrip van het functioneren van het bestuur als collectief;
[A]
13.9
[A] had verschillende posities binnen de VP Grupe en TAF. Zij was (i) director/hoofd van een vaste inrichting en werknemer van de enige aandeelhouder van Bertona, Equipark, (ii) head of legal van een onderdeel van de VP Grupe, (iii) bestuurder van verschillende ondernemingen in de VP Grupe en (iv) de door VP Grupe aangewezen bestuurder A van TAF (…).
13.10
Het is voor mij aannemelijk dat [A] van de benadeling van de minderheidsaandeelhouders als gevolg van de in 2014 verrichte transacties (…) op de hoogte was en zich daardoor niet heeft laten weerhouden. Met name acht ik relevant haar positie binnen de VP Grupe als juriste (…), het feit dat zij door Miglione en Bertona werd aangewezen om de aandelen TAF te verkopen en haar coördinerende rol bij de beschreven transacties. Dat zij volgens eigen zeggen pas ná haar aftreden als bestuurder van TAF op de hoogte zou zijn geraakt van het feit dat Bertona de Lening-Bertona nog niet had aangesproken en dat toen pas zou zijn besloten tot verrekening van de koopprijs van de aandelen TAF, acht ik niet geloofwaardig (…). De onderhandelingen die in het kader van de aandelenverkoop werden gevoerd liepen volgens eigen zeggen ook al enkele maanden, waarbij eveneens meerdere betalingswijzen, waaronder verrekening, waren besproken. [A] heeft hiermee de belangen van VP Grupe c.q. de toenmalige meerderheidsaandeelhouder Miglione vooropgesteld en het belang van TAF en haar minderheidsaandeelhouders Attexo, [F] en [G] geschaad.
De trustbestuurders
13.11 (…)
(…) [C] was van de trustbestuurders de accountmanager en vaste aanspreekpunt als typische trustbestuurder, bestaande uit het laten draaien van de vennootschap, het doen van fiscale aangiften en het verzorgen van de corporate huishouding en waarbij hij van bestuurder A vaak instructies en voorstellen om bepaalde rechtshandelingen uit te voeren kreeg. De meer inhoudelijk beslissingen, investeringen en het besluiten tot het verrichten van transacties, werden genomen door de vertegenwoordigers van de VP Grupe (na de transacties 2014 werd dat de nieuwe aandeelhouder Averline) (…).
13.12
Deze lijdelijke opvatting van hun bestuurstaak werd door de beide trustbestuurders heel letterlijk uitgevoerd. Zij voerden instructies van bestuurder A en vertegenwoordigers van de VP Grupe niet alleen zonder discussie uit maar ook zonder (kritische) vragen te stellen, daar waar dat vanuit hun taak als bestuurder en gelet op de hieronder besproken omstandigheden wel mocht worden verwacht. (…)
13.13
Ik houd het er voor dat de trustbestuurders van TAF - zoals zij hebben verklaard - voorafgaande aan de transacties in 2014 niet van de nadelige gevolgen daarvan voor de minderheidsaandeelhouders Attexo, [F] en [G] op de hoogte waren. De trustbestuurders konden door het stellen van nadere vragen daarvan wel op de hoogte raken, en behoorde mijns inziens die vragen ook te stellen gegeven de beschreven omstandigheden van het geval (…).
13.14
Uit de mij beschikbare data en verklaringen van [C] , [B] en [A] , komt zo het beeld naar voren dat [C] en [B] vooral lijdelijk waren, in die zin dat zij instrumenteel waren aan de wensen van de VP Grupe (en later Averline) en in dat verband verzoeken van [A] (en later [R] ) vrijwel zonder meer, zonder nader onderzoek, opvolgden zonder zich daarbij de belangen van TAF en daarbij betrokken personen in voldoende mate aan te trekken. Deze (bestuurs-)houding van de trustbestuurders heeft er toe kunnen leiden dat enkele van de transacties en het benadelende gevolg van de transacties tezamen lange tijd verhuld konden blijven voor de minderheidsaandeelhouders.
Bestuur als collectief
13.15
In voornoemde zin heeft het bestuur niet als collectief gefunctioneerd. Enerzijds werd door bestuurder A gedelegeerd aan bestuurders B en anderzijds ontbreekt een zorgvuldig besluitvormingsproces door het bestuur van TAF als collectief met een behoorlijke afweging van voor- en nadelen, alsook een begrijpelijk motief rondom de investeringen in Bertona en TAF. Het bestuur van TAF heeft niet of althans in onvoldoende mate voorafgaande aan de transacties de risico’s verbonden aan de investeringen in Bertona en EMIR geïnventariseerd en in dat verband adequate maatregelen getroffen. Mede omdat het gehele vermogen van TAF werd gebonden en er geen zekerheid werd verleend, acht ik dit onverantwoord risicovol. Bij een onderzoek naar de aard en achtergrond van de voorgenomen transacties, dat had mogen worden verwacht vanwege de omstandigheden van het geval (de aard en omvang van de transacties in 2014, de conflictueuze achtergrond van de transacties etc.), had voor het bestuur bovendien duidelijk kunnen en behoren te zijn dat TAF de aankoop van haar aandelen door Averline op onverantwoorde wijze zou financieren.
[D]
13.16
Van enige daadwerkelijke persoonlijke betrokkenheid van bestuurder A ( [D] ) na 2014, met uitzondering van aanwezigheid bij de AV van 30 juni 2015, is mij niet gebleken. De trustbestuurders communiceerden over het bestuur van TAF met [R] , advocaat van Averline, gevolmachtigde van Emir en volgens [C] tevens vertegenwoordiger van [D] . (…) Het heeft er in mijn ogen de schijn van dat [D] als bestuurder niet meer is geweest dan een stroman (…).
13.17
De trustbestuurders lijken daarin te hebben berust. Zij hebben nimmer aangedrongen op werkelijke actieve betrokkenheid van bestuurder A. Zij hebben in hun communicatie met [R] alleen maar opgemerkt dat bestuurder A wel in de kopie zou moeten staan bij e-mails omdat zijn afwezigheid er niet goed uitzag.
(iv) In hoeverre is de minderheidsaandeelhouder voorzien van informatie ten tijde van de transacties en nadien;
13.18
In antwoord op deze vraag kan onderscheid worden gemaakt in een drietal periodes: (1) 2014 (2) 2015-2017 en (3) de periode na 2018.
2014
13.19
Zoals bij vraag (ii) is beschreven, is beoogd om de minderheidsaandeelhouders over de transacties zelf en de benadelende gevolgen daarvan niet openhartig te informeren. Door het niet tijdig informeren en raadplegen van de minderheid over de voorgenomen transacties (in het bijzonder over de Lening-Bertona en de investering in EMIR), heeft het bestuur van TAF mijn inziens onvoldoende openheid van zaken gegeven aan de minderheidsaandeelhouders. (…)
13.20
Op meerdere momenten had het informeren van de minderheidsaandeelhouders zeer voor de hand gelegen:
(i) zo zijn op de AVA van 18 juni 2014, althans later dat jaar de minderheidsaandeelhouders niet geïnformeerd over de voorgestelde investering in de Poolse Bonds, terwijl de minderheidsaandeelhouders juist een hogere uitkering dan wel exit hadden verzocht, dan wel – als dat niet kon – een investering met hogere rendementen. (…);
(ii) hetzelfde geldt voor de Lening-Bertona en claim Assignement Agreement tussen TAF, Emir en Bertona, waarover de minderheidsaandeelhouders pas op de AV 2015 (…) is geïnformeerd; (…)
(iii) het bovenstaande gaat ook op voor de opvolgende transacties (de investering van Emir in Averline Bonds, de claim Assignment and set-off agreement tussen Bertona, Averline en Miglione en de verkoop van de aandelen TAF waar TAF weliswaar niet rechtstreeks bij betrokken is geweest, maar die tot gevolg hebben gehad dat de activa van TAF tot nihil moesten worden gewaardeerd (…).
13.21
In het bijzonder verdient aandacht dat [A] zich als bestuurder van TAF de belangen van de minderheidsaandeelhouders in ernstige mate onvoldoende heeft aangetrokken door ze niet te informeren en te raadplegen over de voorgenomen transacties (primair de Lening-Bertona en investering in EMIR) en eerder juist te sturen op het achterhouden van informatie en advies vroeg over de mogelijkheid om de rechten van de minderheid te beperken. Dat de beslissing tot de investering in EMIR formeel pas is genomen direct ná haar aftreden op 4 november 2014 op instigatie van de door de nieuwe grootaandeelhouder aangewezen bestuurder, acht ik niet relevant. Reeds in juli 2014 bestond immers het voornemen tot de betreffende investering op basis van conceptdocumentatie en had ook de minderheid daarover kunnen (en mijns inziens moeten) worden geïnformeerd. Dat de investering toen nog niet definitief was doet mijns inziens daar niets aan af.
13.22
Maar ook de trustbestuurders hadden hierin een verantwoordelijkheid en hadden zich kunnen en naar mijn mening moeten inspannen om te bevorderen bij bestuurder A, dat de minderheidsaandeelhouders werden geïnformeerd. Het is mij niet gebleken dat de trustbestuurders zich in de periode 2014 van deze verantwoordelijkheid bewust waren en dat zij enige actie in die richting hebben laten zien. De trustbestuurders hadden zoals gezegd weliswaar een andere rol, maar hier kunnen zij zich voor wat betreft hun verantwoordelijkheid om tot het informeren van de minderheidsaandeelhouders te komen, mijns inziens niet achter verschuilen. Zie ook paragraaf 13.12.
2015-2017
13.23
De trustbestuurders konden zich mijns inziens niet meer verschuilen achter hun lijdelijke rol, toen zij medio augustus 2016 op de hoogte raakten van het feit dat TAF niet in de Poolse voedingsmarkt had geïnvesteerd en dat de koopprijs van de aandelen TAF de facto door TAF was gefinancierd (…). Op dat moment mocht van hen als bestuurders worden verwacht dat zij de minderheidsaandeelhouder hierover onverwijld zouden informeren. Het is mij echter niet gebleken dat de trustbestuurders de minderheidsaandeelhouders toen (wel) openheid van zaken hebben gegeven. Sterker nog, er werd ook daarna steeds terughoudend jegens de minderheid gehandeld (…). Wel hebben de trustbestuurders aan Averline en EMIR hierover vragen gesteld, maar die werden niet bevredigend beantwoord. Door de minderheidsaandeelhouder geen relevante informatie te verstrekken, zijn zij lange tijd verstoken gebleven van de mogelijkheid om zelf passende maatregelen te nemen.
Na 2018
13.24
Het is mij gebleken dat de betrokkenheid van de trustbestuurders vanaf medio 2018 wijzigde. Daarvoor waren zij vooral lijdelijk aan verzoeken van VP Grupe en Averline en voerden zij die welhaast zonder meer uit. Vanaf medio 2018, wanneer (i) de benadeling van de minderheidsaandeelhouders niet meer te ontkennen viel en (ii) het voor de trustbestuurders duidelijk was geworden dat zij speelbal waren in de strijd tussen de voormalige en huidige aandeelhouders TAF, geven zij ultimo 2018 de minderheidsaandeelhouders inzage in de administratie van TAF en werken zij mee aan afgifte van kopieën van hun e-mailaccounts.
(v) Op welke wijze heeft het bestuur van TAF het belang van de vennootschap gediend nadat de transacties hadden plaatsgevonden, waaronder de inspanningen om de risico’s verbonden aan de door EMIR uitgegeven obligaties weg te nemen of te verminderen.
13.25
Bestuurder A in die periode, [D] , heeft zich zoals aangeven niet meer wezenlijk laten zien ná 2014. Van enige daadwerkelijke bemoeienis van hem is mij niet gebleken. (…)
13.26
Zoals hierboven aangegeven zijn de trustbestuurders medio augustus 2016 op de hoogte geraakt van het feit dat TAF niet in de Poolse voedingsmarkt had geïnvesteerd en dat de koopprijs van de aandelen TAF de facto door TAF was gefinancierd (…). Vragen daarover door hen werden niet bevredigend beantwoord. Nadat de trustbestuurders hadden vastgesteld dat EMIR geen verhaal bood, probeerden zij bij Averline en EMIR zekerheden te krijgen voor de investering van TAF in EMIR. Deze pogingen werden niet positief beantwoord, althans er werd geen medewerking gegeven aan andere zekerheden dan aan de vestiging van een pandrecht op de door Averline gehouden (waardeloze) aandelen TAF ten behoeve van EMIR.
13.27
Vanaf medio 2018 wordt het voor de trustbestuurders duidelijk dat de benadeling van de minderheidsaandeelhouders niet meer te ontkennen valt. Hun positie is op dat moment niet benijdenswaardig. Zij zitten gevangen zitten tussen twee vuren: de meerderheidsaandeelhouder (Averline) wil meewerken aan herstel noch zekerheden geven en de minderheid (Attexo, [F] en [G] ) dringt aan op maatregelen. Zij probeerden bij Averline en EMIR wel zekerheden te krijgen voor de investering van TAF in EMIR. Maar daar werd door Averline geen serieuze medewerking aan verleend, anders dan het aanbieden van het vestigen van een pandrecht op de door Averline gehouden (waardeloze) aandelen TAF ten behoeve van EMIR (…). Ook hier stelden de trustbestuurders zich lijdelijk op en beperkten zich tot het doen van dit (letterlijk waardeloze) voorstel aan de minderheidsaandeelhouders, die hier zoals mocht worden verwacht afwijzend op reageerden. Ultimo 2018 geven de trustbestuurders de minderheidsaandeelhouders echter wel inzage in de administratie van TAF en werken zij mee aan afgifte van kopieën van hun e-mailaccounts. In januari 2020 nemen de trustbestuurders ontslag als bestuurders van TAF.
13.28
Ik concludeer dat de trustbestuurders in mijn ogen te passief bleven tot hun ontslag in januari 2020. Zij verrichtten heel beperkt inspanningen om de risico’s verbonden aan de door EMIR uitgegeven obligaties weg te nemen of te verminderen. Zij namen in mijn ogen geen, althans geen effectieve, maatregelen om die risico’s daadwerkelijk weg te nemen of te verminderen. Hun opstelling wijzigde vanaf medio 2018 wel enigszins in het voordeel van de minderheidsaandeelhouders doordat zij vanaf toen steeds meer openheid van zaken gaven. Zowel hun te passieve en lijdelijke houding als hun ontslag past mijns inziens niet in hetgeen van een redelijk handelende bestuurder in die omstandigheden mag worden verwacht.”
4. De gronden van de beslissing
Formele verweren
4.1
Door [A] , de trustbestuurders, Bertona en Averline is betoogd dat het onderzoeksverslag niet bruikbaar is. Aangevoerd is onder meer dat het onderzoek niet uitputtend genoeg is geweest en dat er te weinig eigen onderzoek is gedaan, terwijl ook is afgeweken van het aanvankelijke plan, dat het onderzoeksverslag op belangrijke punten slechts speculatief is, dat de onderzoeker vooringenomen was en onvoldoende onafhankelijk en onpartijdig, dat er sprake is geweest van hindsight bias bij de onderzoeker en dat ontlastend bewijs door hem is genegeerd.
4.2
De Ondernemingskamer overweegt als volgt. De onderzoeker heeft geen verslagen van de verhoren van de drie door hem gehoorde personen bij het verslag gevoegd. Wel is in het onderzoeksverslag melding gemaakt van wat zij hebben verklaard en zijn bij het verslag de commentaren die zij op het concept hebben gegeven gevoegd. Daarnaast is door een raadsheer-commissaris een vierde persoon gehoord. Het proces-verbaal daarvan is alleen aan de onderzoeker verstrekt, die het relaas vervolgens in zijn verslag heeft verwerkt. Het aanvankelijke plan, zoals ook opgenomen in het plan van aanpak, om ook nog andere personen te horen, allemaal wonend in het buitenland, bleek niet realistisch, aldus de onderzoeker.
4.3
Het onderzoeksverslag bevat een uitvoerig feitelijk verslag, gestaafd met schriftelijke bewijsstukken. Daaruit blijkt van een reeks van transacties in een korte periode in het najaar van 2014 tussen diverse in verschillende landen gevestigde vennootschappen. De implicaties van een en ander - waarbij het grotendeels om een papieren werkelijkheid ging - zijn langere tijd onduidelijk gebleven. De onderzoeker heeft de gang van zaken bij TAF in de onderzoeksperiode beschreven, zijn waardering van een en ander gegeven en de op basis van de eerstefasebeschikking geformuleerde onderzoeksvragen beantwoord. Dat de beschrijving en waardering van de gang van zaken door de onderzoeker zou berusten op wijsheid achteraf is de Ondernemingskamer niet gebleken. Rekening houdend met de beperkingen in het onderzoek waarmee de onderzoeker zich geconfronteerd zag, geeft het onderzoeksverslag een voldoende helder en volledig beeld dat de Ondernemingskamer een concrete grondslag biedt om mede op basis van de door partijen gewisselde stukken en de door hen overgelegde producties het voorliggende geschil te beoordelen en tot een eigen oordeel te komen over het beleid en de gang van zaken van TAF in de door het onderzoek bestreken periode. Ook overigens zijn er onvoldoende concrete aanknopingspunten op basis waarvan geconcludeerd kan worden dat de onderzoeker - kort gezegd - vooringenomen of niet volledig is geweest of anderszins tekort is geschoten in zijn taak.
Verzoek tot het vaststellen van wanbeleid
4.4
TAF heeft de Ondernemingskamer verzocht vast te stellen dat uit het onderzoeksverslag blijkt van wanbeleid bij TAF ten aanzien van drie in het verzoekschrift aangeduide onderwerpen, te weten:
a. de voorbereiding en de uitvoering van de transacties in 2014,
b. de informatievoorziening aan de minderheidsaandeelhouders,
c. het functioneren van het bestuur als collectief.
4.5
[A] , [B] c.s., Bertona en Averline hebben bestreden dat sprake is geweest van wanbeleid bij TAF en geconcludeerd tot afwijzing van de vorderingen van TAF. De Ondernemingskamer zal hieronder waar nodig op dit verweer ingaan.
4.6
De Ondernemingskamer oordeelt als volgt.
De verkoop van het belang van Bertona en Miglione in TAF
4.7
De onderzoeker heeft ook de gang van zaken bij TAF in de maanden voor 1 september 2014 in zijn onderzoek betrokken. Dit is terecht omdat in deze periode gebeurtenissen hebben plaatsgevonden die een relevant licht werpen op de transacties die daarna hebben plaatsgevonden.
4.8
Bertona en Miglione hebben [A] in maart 2014, in haar hoedanigheid van bestuurder van Equipark, verzocht op zoek te gaan naar een koper voor het belang van Bertona en Miglione in TAF. De aanvaarding van deze opdracht betekende dat [A] mogelijk te maken zou krijgen met tegenstrijdige belangen, te weten het door haar als bestuurder van TAF te dienen belang van TAF en de door haar gedreven haar onderneming en het door haar als bestuurder van Equipark te dienen belang van Bertona en Miglione bij de vervreemding van hun aandelen in TAF. [A] heeft betoogd dat een verstrengeling van belangen niet aan de orde was omdat de belangen van TAF, Bertona en Miglione parallel liepen. Gezien het bestaande conflict tussen de [familie H] en de [familie K] was de verkoop van het belang van Bertona en Miglione in TAF ook in het belang van TAF, aldus [A] . Daarbij ziet [A] evenwel over het hoofd dat zij als bestuurder van TAF, mede op grond van het bepaalde in artikel 2:8 BW, zorgvuldigheid had te betrachten met betrekking tot de belangen van al degenen die bij de vennootschap en haar onderneming zijn betrokken (vgl. HR 4 april 2014, ECLI:NL:HR:2014:797, Cancun). Waar in TAF een gezamenlijk vermogen van de beide aandeelhoudersfamilies werd beheerd, spreekt voor zich dat (de voorwaarden van) een verkoop door de meerderheidsaandeelhouders ook gevolgen zou hebben voor de positie en de belangen van de minderheidsaandeelhouders (de [familie K] ). Daar waar [A] als vertegenwoordiger van Bertona en Miglione met name de belangen van de [familie H] bij een verkoop van de aandelen in TAF had te dienen, had zij als bestuurder van TAF ook rekening te houden met de daarmee strijdige belangen van TAF en haar minderheidsaandeelhouders. [A] had gelet op dat bestaande tegenstrijdige belang en zeker bezien in het licht het bestaande geschil tussen de beide families, op transparante wijze haar medebestuurders [C] en (vanaf 18 juni 2014) [B] én de minderheidsaandeelhouders van haar aanvaarding van de opdracht van Bertona en Miglione op de hoogte moeten stellen. Dit heeft zij ten onrechte nagelaten.
4.9
Op de algemene vergadering van 18 juni 2014 had [A] mededeling moeten doen van de dubbelrol die zij op verzoek van Bertona en Miglione op zich had genomen. Verder hadden ook Bertona en Miglione, gezien de eisen van zorgvuldigheid die ook zij op grond van artikel 2:8 BW ten opzichte van de minderheidsaandeelhouders in acht hadden te nemen, de minderheidsaandeelhouders op de algemene vergadering van 18 juni 2014 op de hoogte moeten stellen van hun voorgenomen verkoopplannen en de opdracht die zij [A] in dit verband hadden gegeven. Dit geldt temeer nu één van de minderheidsaandeelhouders vragen had over het (behoudende) beleggingsbeleid van TAF en voorstelde om het beschikbare kapitaal uit te keren aan de aandeelhouders. Het voornemen van Bertona en Miglione om hun belang in TAF te verkopen was tegen die achtergrond uiteraard relevante informatie voor de minderheidsaandeelhouders, nu zij bij verkoop te maken zouden krijgen met een andere meerderheidsaandeelhouder met mogelijk andere wensen ten aanzien van het (mede door de minderheidsaandeelhouders) aan TAF in beheer gegeven vermogen.
4.10
Ook voor de beide trustbestuurders geldt – zelfs als zij niet wisten van het conflict tussen de beide families – dat zodra zij op de hoogte raakten van de verkoopplannen van Bertona en Miglione zij zich hadden moeten realiseren dat deze informatie met de minderheidsaandeelhouders moest worden gedeeld. De beide trustbestuurders raakten (in ieder geval) in juli 2014 van de verkoopplannen op de hoogte. Zij hadden zich zo kort na de algemene vergadering van 18 juni 2014 waar een minderheidsaandeelhouder had verzocht om een ander beleggingsbeleid en meer dividend of een kapitaalsvermindering, moeten realiseren dat dit voor de minderheidsaandeelhouders zeer relevante informatie was. Voor zover de trustbestuurders hebben betoogd dat zij ervan uitgingen dat de minderheidsaandeelhouders op de hoogte waren omdat zij met de meerderheidsaandeelhouders participeerden in VP-Grupe, en meer in het bijzonder in Bertona, moet dit betoog worden verworpen. De minderheidsaandeelhouders hielden geen aandelen in Bertona of Miglione en zij waren in het bestuur van Bertona of Miglione niet vertegenwoordigd. Bij die stand van zaken konden de trustbestuurders er niet zonder meer van uitgaan dat de minderheidsaandeelhouders TAF van de verkoopplannen op de hoogte waren, maar hadden zij zich daarvan moeten vergewissen. De trustbestuurders hebben dat niet gedaan en daarmee verzuimd ervoor te zorgen dat ook de minderheidsaandeelhouders werden geïnformeerd over de verkoopplannen van Bertona en Miglione en de dubbelrol die hun medebestuurder [A] daarbij speelde.
4.11
Op 8 september 2014 heeft [A] aan [C] en [B] meegedeeld dat een koper was gevonden voor de aandelen van Bertona en Miglione in TAF. Ook op dat moment heeft het bestuur van TAF de minderheidsaandeelhouders niet geïnformeerd. Bij SPA van 9 oktober 2014 hebben Miglione en Bertona hun belang in TAF verkocht aan Averline. Op die dag zijn de aandelen in TAF in het kader van de blokkeringsregeling aangeboden aan de minderheidsaandeelhouders en raakten zij derhalve bekend met de verkoop van het belang van Bertona en Miglione in TAF. Ook deze informatievoorziening was evenwel gebrekkig omdat daarbij niet werd vermeld dat het gehele door TAF beheerde vermogen in het kader van de Bertona-lening, waarover hierna meer, al op 29 september 2014 en 1 oktober 2014 aan Bertona was overgemaakt. Aannemelijk is dat indien deze informatie wel aan de minderheidsaandeelhouders was verstrekt, dit, in combinatie met de verkoop van de aandelen in TAF door Bertona en Miglione, de nodige vragen bij de minderheidsaandeelhouders zou hebben opgeroepen en aanleiding zou hebben gegeven maatregelen te treffen om de nadelen en risico’s van de transactie te mitigeren.
De Bertona-lening
4.12
Wat betreft de Bertona-lening overweegt de Ondernemingskamer als volgt. Zoals in de eerstefasebeschikking (in r.o. 3.8) al is overwogen, treedt de Ondernemingskamer in beginsel niet in de merites van bestuurlijke beslissingen wanneer daaraan een behoorlijke besluitvorming ten grondslag ligt met een behoorlijke afweging van de voor- en nadelen. De vraag is evenwel of die behoorlijke besluitvorming hier heeft plaatsgevonden.
4.13
[A] heeft als bestuurder van TAF haar medewerking verleend aan de geldlening aan Bertona en het daarvoor opgestelde contract op 29 september 2014 ondertekend. Uit het onderzoeksverslag volgt dat zij daarover met haar beide medebestuurders van tevoren geen inhoudelijk overleg heeft gevoerd, bijvoorbeeld over het doel van de aan Bertona te verstrekken lening en de daaraan voor TAF verbonden nadelen en risico's. Gezien het bijzondere karakter van de voorgenomen rechtshandeling - het uitlenen van het volledige in beheer gekregen vermogen aan één aandeelhouder waarvan zij wist dat deze op het punt stond zijn aandelen in TAF te verkopen – is onbegrijpelijk dat [A] geen enkel overleg heeft gevoerd met haar medebestuurders alvorens het contract namens TAF te ondertekenen. Onduidelijk blijft waarom [A] het contract heeft ondertekend nog voordat de bestuursvergadering van 2 oktober 2014 plaatsvond. [A] heeft als verweer aangevoerd, dat het binnen de VP-Grupe gebruikelijk was om intercompany leningen te verstrekken, dat Bertona zelf om de lening had gevraagd en dat Bertona een zeer solvabele partij was. Dit alles ontsloeg [A] evenwel niet van haar verplichting om met haar medebestuurders te overleggen, temeer nu, naar zij wist, TAF na realisatie van de verkoopplannen van Bertona en Miglione niet meer aan Bertona verbonden zou zijn en van een intercompany lening dus geen sprake (meer) zou zijn.
4.14
De trustbestuurders hebben op 2 oktober 2014 ingestemd met de Bertona-lening. Ook toen heeft geen voldoende geïnformeerd, inhoudelijk bestuursoverleg plaatsgevonden over het al dan niet aangaan van de Bertona-lening en ook dat is onbegrijpelijk. Het betrof hier immers een ingrijpende beslissing, te weten het zonder enige zekerheid uitlenen van het gehele in beheer gegeven vermogen aan een aandeelhouder die te kennen had gegeven zijn aandelen te gaan verkopen en voor welke aandelen (naar de trustbestuurders op dat moment wisten) reeds een koper was gevonden. Daarbij hoort een zorgvuldige afweging door het bestuur van het doel en de voorwaarden van de transactie, de daaraan verbonden voor- en nadelen en in ieder geval ook van de vraag of zekerheden zouden moeten worden bedongen.
4.15
Het besluit om de Bertona-lening te verstrekken heeft het bestuur van TAF bovendien genomen zonder de minderheidsaandeelhouders daarover te informeren. [A] heeft er in haar verweer op gewezen dat het bestuur van TAF niet verplicht was om de minderheidsaandeelhouders te informeren over de Bertona-lening. Daarbij miskent zij dat TAF is opgericht met het doel een gezamenlijk vermogen van de beide aandeelhoudersfamilies te beheren. In een dergelijke situatie brengt de op grond van artikel 2:8 BW door het bestuur jegens de minderheidsaandeelhouders in acht te nemen zorgvuldigheid mee dat wanneer er ten aanzien van dat vermogen zeer ingrijpende beslissingen worden genomen - zoals het zonder zekerheden volledig uitlenen van dat vermogen aan een aandeelhouder, die voornemens is uit te stappen - daarover de andere (minderheids)aandeelhouders ten minste vooraf worden geïnformeerd.
4.16
Ook Bertona en Miglione (die geen verweer heeft gevoerd) hadden gezien de zorgvuldigheid die zij uit hoofde van het bepaalde in artikel 2:8 BW jegens hun medeaandeelhouders in acht hebben te nemen de minderheidsaandeelhouders moeten informeren over het aangaan door TAF van de Bertona-lening in combinatie met de omstandigheid dat inmiddels een koper voor hun aandelen in TAF was gevonden.
De koop door TAF van Emir-obligaties
4.17
In de eerstefasebeschikking is overwogen dat het vanuit het perspectief van TAF bepaald niet voor de hand lag om haar gehele vermogen te besteden aan Emir-obligaties. In het onderzoeksverslag is uiteengezet dat het initiatief tot de aankoop van de Emir-obligaties kwam van Averline en de beoogde nieuwe bestuurder A ( [D] ). De advocaat van Averline stuurde de documentatie van de investering in Emir-obligaties bij e-mailbericht van 31 oktober 2014 aan [C] (met [A] in cc). Vervolgens heeft op die dag telefonisch overleg plaatsgevonden tussen [D] (kennelijk als beoogd bestuurder A), [C] en [B] .
4.18
De onderzoeker heeft niet kunnen vaststellen en ook overigens is niet gebleken dat het bestuur van TAF, op dat moment bestaande uit [A] , [C] en [B] , een zorgvuldige afweging heeft gemaakt van de voor- en nadelen van een investering van het gehele vermogen van TAF in Emir-obligaties. Dat het de bedoeling was dat op de algemene vergadering van 4 november 2014 besloten zou worden over het ontslag van [A] en de benoeming van [D] als bestuurder A van TAF, neemt niet weg dat [A] tot dat moment bestuurder was van TAF. Het bestuur van TAF wist in ieder geval op 31 oktober 2014 dat direct na de algemene vergadering van TAF van 4 november 2014 een bestuursvergadering van TAF (in nieuwe samenstelling) zou worden gehouden waarop zou worden besloten over de aankoop door TAF van de Emir-obligaties. De Ondernemingskamer acht het uitermate onzorgvuldig dat het bestuur van TAF ( [A] , [C] en [B] ) voorafgaand aan de algemene vergadering van 4 november 2014 geen inhoudelijk overleg heeft gevoerd over het kennelijk van Averline, als beoogde nieuwe aandeelhouder afkomstige voorstel om het gehele vermogen van TAF in Emir-obligaties te gaan investeren.
4.19
[A] was al langer op de hoogte van het voornemen van Averline om als toekomstig meerderheidsaandeelhouder het vermogen van TAF voor tien jaar te gaan beleggen in obligaties. Zij voert zelf aan dat de vragen die zij direct na de algemene vergadering van 18 juni 2014 aan Baker McKenzie heeft gemaild (zie 2.12 en 2.13), afkomstig waren van Averline, kennelijk toen al een mogelijke koper van het belang van Bertona en Miglione in TAF. Uit deze vragen had [A] kunnen opmaken dat Averline zich niet veel gelegen wilde laten liggen aan eventuele rechten van de minderheidsaandeelhouders. Emir was bovendien een volstrekt onbekende wederpartij, waarvan de aandelen gehouden werden door de Poolse advocaat van Averline. Emir was in augustus 2014 opgericht als special purpose vehicle en was een lege vennootschap zonder financiële middelen waarin geen activiteiten plaatsvonden. De toegezonden obligatievoorwaarden zijn voor TAF bijzonder onaantrekkelijk. Er ontbreekt een concrete omschrijving van de wijze waarop Emir de door haar verkregen financiering dient aan te wenden. TAF verkrijgt geen enkele vorm van zekerheid voor de terugbetaling van het bedrag van € 25,8 miljoen. Indien Emir in gebreke blijft met de jaarlijkse betaling van de rente, leidt dit niet tot eerdere opeisbaarheid van de hoofdsom dan na afloop van de looptijd van tien jaar. De rente van 1% per jaar biedt geen reële compensatie voor de nadelen en risico’s verbonden aan de overige obligatievoorwaarden. De vraag of en hoe Emir de te verstrekken gelden zou kunnen terugbetalen en op welke wijze zij het van TAF afkomstige vermogen zou gaan beleggen was dus bij uitstek relevant. Daarbij komt dat TAF op dat moment al haar gehele vermogen had uitgeleend aan Bertona, waardoor het de vraag was hoe de aankoop van de Emir-obligaties door TAF zou worden betaald en met welke geldmiddelen Emir dan zou gaan beleggen. De trustbestuurders hebben aangevoerd dat zij niet konden weten dat Bertona geen reële betalingen uit hoofde van de Bertona-lening aan Emir zou doen, maar dat doet niet ter zake. Het gaat erom dat niet is gebleken dat het bestuur van TAF op enigerlei wijze heeft onderzocht of en wanneer er daadwerkelijk geldbedragen naar Emir zouden gaan om de beoogde beleggingen te kunnen doen. De Bertona-lening was pas per 30 september 2017 opeisbaar en het is volstrekt onduidelijk op grond waarvan het bestuur van TAF veronderstelde dat Bertona desondanks spoedig aan Emir zou gaan betalen. Ook de onderzoeker heeft niet kunnen vaststellen dat het bestuur zich enige inspanning heeft getroost om bevestigd te zien dat Bertona op korte termijn aan Emir zou betalen. Er bestond kortom alle reden voor het bestuur van TAF om voorafgaand aan de vergadering van 4 november 2014 de nodige informatie in te winnen over Emir en haar kennelijke activiteiten en het doel, nut, noodzaak en risico’s van de beoogde investering om op basis daarvan een inhoudelijk debat te voeren over de vraag of en, zo ja, hoe het belang van TAF en de minderheidsaandeelhouders wel zou worden gediend met de door Averline gewenste aanschaf van de Emir-obligaties.
4.20
[C] en [B] hebben er in hun verweer op gewezen dat zij op 31 oktober 2014 uitgebreid telefonisch overleg met [D] hebben gevoerd over de Emir-obligaties, een informele studie hebben gedaan naar de Poolse voedselsector en een KYC-onderzoek hebben verricht volgens de regels van DNB, maar dat maakt, gezien hetgeen hiervoor is overwogen, nog niet dat een zorgvuldige afweging van voor- en nadelen en risico’s heeft plaatsgevonden. Welke informatie [D] over Emir heeft verstrekt en of die is geverifieerd is niet duidelijk geworden en dat geldt ook voor de resultaten van het onderzoek naar de Poolse voedselindustrie. Bij dat laatste geldt overigens dat de obligatievoorwaarden Emir niet verplichten in de Poolse voedselindustrie te beleggen en dat de daarvan te verwachten resultaten voor TAF van ondergeschikt belang zijn, nu zij op grond van de obligatievoorwaarden ten hoogste aanspraak heeft op een vaste rentevergoeding van 1% per jaar.
4.21
Het bestuur van TAF had de minderheidsaandeelhouders over de investering door TAF in Emir-obligaties moeten informeren. Het ging (opnieuw) om een investering ter grootte van het gehele vermogen van TAF en gelet op de bijzondere kenmerken van de voorgenomen investering bracht de op grond van artikel 2:8 BW door het bestuur jegens de minderheidsaandeelhouders in acht te nemen zorgvuldigheid ook hier mee dat zij daarover ten minste moesten worden geïnformeerd. Die gelegenheid was er op de algemene vergadering van 4 november 2014. Deze algemene vergadering is door het bestuur van TAF (in het bijzonder door [A] ) voorbereid. Het bestuur van TAF heeft ten onrechte van die gelegenheid geen gebruik gemaakt. Dat de minderheidsaandeelhouders op die vergadering niet aanwezig zijn geweest, maakt dit niet anders, al was het maar omdat de minderheidsaandeelhouders niet op de hoogte waren gesteld van het voornemen van het bestuur om het gehele vermogen van TAF te investeren in de Emir-obligaties en geenszins kan worden uitgesloten dat zij wél zouden zijn verschenen als zij daarvan vooraf tijdig op de hoogte waren gesteld.
4.22
Het bestuur van TAF in nieuwe samenstelling heeft zich op de bestuursvergadering van 4 november 2014, waarop is besloten tot aankoop van Emir-obligaties, evenmin afgevraagd of de belangen van TAF daadwerkelijk gediend zouden zijn met een investering in Emir-obligaties. Een goed geïnformeerd inhoudelijk overleg met een behoorlijke afweging van de voor- en nadelen van de voorgenomen transactie heeft ook toen niet plaatsgevonden. Verder heeft ook het bestuur van TAF in nieuwe samenstelling de minderheidsaandeelhouders ten onrechte niet geïnformeerd over het besluit tot de aanschaf van Emir-obligaties en daarmee opnieuw gehandeld in strijd met de op grond van artikel 2:8 BW door het bestuur jegens de minderheidsaandeelhouders in acht te nemen zorgvuldigheid.
Inschrijving door TAF op Emir-obligaties en de Claim Assignment Agreement van 13 november 2014
4.23
Op 13 november 2014 heeft TAF voor een bedrag van € 25,85 miljoen ingeschreven op Emir-obligaties. Op dezelfde dag hebben TAF, Emir en Bertona de Claim Assignment Agreement gesloten, inhoudende dat TAF de aankoop van de Emir-obligaties aan Emir (voor een bedrag van € 20,766 miljoen) betaalde door cessie van haar vordering op Bertona en voor een bedrag van € 5.134.857 door overschrijving aan Emir.
Ook hiervan zijn de minderheidsaandeelhouders door het bestuur van TAF, noch door Bertona en Miglione (die ook op dit punt geen verweer heeft gevoerd) op de hoogte gesteld. Dit betrof opnieuw relevante informatie die door het bestuur van TAF, Bertona en Miglione met de minderheidsaandeelhouders gedeeld had moeten worden. TAF investeerde immers haar gehele vermogen in Emir-obligaties en droeg in dat kader een groot deel (€ 20,766 miljoen) van haar vordering op Bertona aan Emir over als koopprijs voor de obligaties. Dit bracht mee dat TAF ook haar tegenover de lening staande vordering op Bertona kwijtraakte en niet langer Bertona tot terugbetaling kon aanspreken. In plaats daarvan verkreeg zij een vordering uit hoofde van de obligaties op Emir (een verder lege onderneming), die zij pas na tien jaar opeisbaar zou zijn, terwijl er door TAF (behoudens het bedrag van € 5.134.857) geen gelden naar Emir werden overgemaakt en Bertona voorlopig niet gehouden was tot terugbetaling van de Bertona-lening aan Emir. Over het geheel van deze transacties en de daaraan evident verbonden risico’s hadden de minderheidsaandeelhouders door het bestuur van TAF moeten worden geïnformeerd.
Aankoop van Averline-obligaties door Emir en Claim Assignment and Set-off Agreement van 14 november 2014
4.24
Voorafgaand aan de uitgifte door Emir van obligaties aan TAF, heeft Averline voor een bedrag van € 20,766 miljoen obligaties uitgegeven aan Emir, welke op 12 november 2014 door Emir zijn geaccepteerd. Averline had de minderheidsaandeelhouders in TAF over deze uitgifte van obligaties door haar aan Emir moeten informeren. Immers, de investering van TAF in Emir-obligaties betrof daarmee (wat betreft een bedrag van € 20,766 miljoen) in feite een investering van TAF in Averline-obligaties en voor € 5,13 miljoen in obligaties uitgegeven door het aan Averline gelieerde EMP. Dit terwijl Averline haar enige relevante actief, te weten: de vordering op Bertona, die zij van Emir ter voldoening van de koopprijs van de Averline-obligaties gecedeerd had gekregen, zou gebruiken om de koopprijs van de aandelen van Bertona en Miglione in TAF te voldoen (zoals overeengekomen in de Claims Assignment and Set-off Agreement van 14 november 2014, zie 2.27). De minderheidsaandeelhouders hadden er evident recht op om hierover te worden geïnformeerd. Deze hele gang van zaken had immers grote invloed op het door hen aan TAF in beheer gegeven vermogen. Het betoog van Averline dat zij de belangen van TAF niet heeft geschaad omdat de tegoeden van TAF door de Bertona-lening al aan het vermogen van TAF waren onttrokken, is onjuist. TAF beschikte na het verstrekken van de Bertona-lening immers nog over een vordering op Bertona. Na uitvoering van de mede op instigatie van Averline in gang gezette reeks van transacties waren zowel het geld als de daarop betrekking hebbende vordering verdwenen uit TAF en resteerde nog slechts een pas na tienjaar opeisbare vordering op Emir waarvan hoogst onzeker was of Emir die zou kunnen voldoen. Het bepaalde in artikel 2:8 BW brengt mee dat Averline als uiteindelijk meerderheidsaandeelhouder in TAF daarover openheid had moeten betrachten ten opzichte van de minderheidsaandeelhouders in TAF en de minderheidsaandeelhouders had moeten inlichten.
Informatievoorziening achteraf
4.25
Uit het onderzoeksverslag blijkt dat de informatievoorziening richting de minderheidsaandeelhouders ook lange tijd na de gewraakte transacties gebrekkig en onvolledig is gebleven. De door het bestuur van TAF, bij monde van [D] , op de algemene vergadering van 30 juni 2015 gegeven informatie over de koop door TAF van de Emir-obligaties is in belangrijke mate onjuist. Uit het onderzoeksverslag blijkt dat [D] zich voor het overige grotendeels aan zijn bestuurstaak heeft onttrokken. [C] en [B] zouden pas op 11 augustus 2016, toen zij de conceptjaarrekening van Emir over het verlengde boekjaar 2014/2015 ontvingen (zie 2.36) hebben geconstateerd dat Emir de koopprijs voor de Emir-obligaties niet had geïnvesteerd in de Poolse voedselindustrie, maar in door Averline en EMP uitgegeven obligaties. Ook toen heeft het bestuur van TAF de minderheidsaandeelhouders niet direct van hun bevindingen op de hoogte gesteld. Averline heeft lange tijd geen of te weinig informatie aan zowel de trustbestuurders als de minderheidsaandeelhouders verstrekt. Ook de trustbestuurders kregen geen of nietszeggende reacties op hun vragen (zie 2.35 en 2.45). Het had met name op de weg van Averline gelegen, die van de gehele gang van zaken wel op de hoogte was, om de trustbestuurders en de minderheidsaandeelhouders van de juiste informatie te voorzien.
Slotsom: wanbeleid en de verantwoordelijkheid daarvoor
4.26
Al het voorgaande leidt tot de slotsom dat uit het onderzoek blijkt van wanbeleid. Het bestuur van TAF nam tot tweemaal toe een belangrijke investeringsbeslissing, te weten de Bertona-lening en de aankoop van de Emir-obligaties, zonder behoorlijk overleg, zonder relevant onderzoek naar de achtergronden daarvan, zonder een zorgvuldige afweging van de aan die investeringen voor TAF verbonden voor- en nadelen en zonder de minderheidsaandeelhouders daarover te informeren. Het bestuur van TAF heeft daarmee gehandeld in strijd met elementaire beginselen van verantwoord ondernemerschap. Van collegiaal bestuur was geen sprake. [A] heeft verzuimd openheid te betrachten over het bij haar bestaande tegenstrijdig belang en zij heeft haar medebestuurders niet of te laat geïnformeerd en onvoldoende betrokken bij de besluitvorming. [D] heeft feitelijk geen invulling gegeven aan zijn taken als bestuurder van TAF. Volgens [C] en [B] liep het contact met [D] via de advocate van Averline ( [R] ), maar hoe dit in het bestuur van TAF formeel was vormgegeven is niet duidelijk geworden. Verder schortte het aan de informatievoorziening van het bestuur van TAF én van de meerderheidsaandeelhouders (Bertona/Miglione en later Averline) richting de minderheidsaandeelhouders, waardoor aan de minderheidsaandeelhouders ten onrechte belangrijke informatie werd onthouden over wijzigingen in het beheer en de belegging van het (mede door hen) aan TAF toevertrouwde vermogen en de daaraan verbonden risico’s.
4.27
Voor dit wanbeleid binnen TAF zijn verantwoordelijk de (gewezen) bestuurders van TAF, te weten: [A] , [C] , [B] en [D] . Daarnaast zijn ook de (gewezen) aandeelhouders Bertona, Miglione en Averline verantwoordelijk voor het gebleken wanbeleid nu zij telkens hun medewerking aan de uitvoering van de voor TAF uiteindelijk zeer nadelig gebleken reeks van transacties hebben gegeven, zonder rekening te houden met de daarmee gemoeide belangen van hun medeaandeelhouders en zonder daarover jegens hun medeaandeelhouders de in de gegeven omstandigheden vereiste transparantie te betrachten. [C] en [B] hebben er in hun verweer wederom op gewezen dat zij, als trustbestuurders, feitelijk een andere rol hadden dan de bestuurders A (eerst [A] en later [D] ). Zij miskennen daarmee dat, zoals in de eerstefasebeschikking al is overwogen, de taken en verantwoordelijkheden van [C] en [B] niet verschillen van die van andere bestuurders van vennootschappen (HR 8 juli 2011, ECLI:NL:2011:BP8686, (Ontvanger/Intertrust) en HR 30 maart 2018, ECLI:NL:HR:2018:470 (TMF)) en dat zij daarop, ook als trustbestuurders steeds ten volle kunnen worden aangesproken. [C] en [B] hebben er verder nog op gewezen dat zij vanaf medio 2016 hebben getracht de schade voor TAF te beperken. Dit vormt evenwel geen aanleiding om anders te oordelen over hun verantwoordelijkheid voor het gebleken wanbeleid binnen TAF. Daadwerkelijke betrokkenheid van [E] bij of verantwoordelijkheid voor het wanbeleid van TAF heeft de Ondernemingskamer op basis van het onderzoeksverslag niet kunnen vaststellen.
Voorzieningen
4.28
De Ondernemingskamer acht met TAF het treffen van definitieve voorzieningen geboden. [D] heeft geen betekenisvolle invulling gegeven aan zijn bestuurstaak bij TAF. Hij heeft geen medewerking verleend aan het onderzoek en reageert niet op verzoeken van de OK-bestuurder om contact. De Ondernemingskamer zal [D] bij wijze van voorziening op de voet van de artikelen 2:355 lid 1 en 2:356 aanhef onder b BW ontslaan met ingang van de datum van zijn schorsing als bestuurder van TAF.
4.29
TAF verzoekt de Ondernemingskamer bij wijze van definitieve voorziening de besluiten van de algemene vergadering te vernietigen waarmee op 4 november 2014, 30 juni 2015 en 24 april 2016 décharge is verleend aan de leden van het bestuur van TAF. TAF stelt belang te hebben bij vernietiging van de besluiten opdat de schade van TAF op haar (voormalige) bestuurders kan worden verhaald.
4.30
Een besluit tot décharge behelst een afstand van het recht van de vennootschap om de desbetreffende functionaris aansprakelijk te stellen voor feiten die aan de algemene vergadering zijn bekendgemaakt of die blijken uit de jaarrekening. Een vernietiging van die décharge brengt mee dat deze afstand van recht wordt teruggedraaid. De vernietiging van een déchargebesluit houdt dan ook geen oordeel omtrent aansprakelijkheid in. Dat oordeel is aan de civiele rechter (vgl. HR 8 april 2005, ECLI:NL:HR:2005:AS5010 (Laurus) en Hof Amsterdam 23 juni 2020, ECLI:NL:GHAMS:2018:132 (Cancun)). Een vernietiging van een déchargebesluit betekent slechts dat dit besluit naar het oordeel van de Ondernemingskamer in het licht van het geconstateerde wanbeleid niet op goede gronden is genomen, zodat geen grond bestaat om de vennootschap te beletten de aansprakelijkheidsvraag aan de civiele rechter voor te leggen.
4.31
Uit hetgeen onder 4.8 – 4.27 is overwogen, volgt dat de Ondernemingskamer van oordeel is dat de déchargebesluiten waarvan vernietiging wordt verzocht, niet op goede gronden zijn genomen. Het in stand laten van dergelijke besluiten is niet in het belang van TAF en de bij haar betrokken belanghebbenden. De Ondernemingskamer acht het dan ook geboden om, zoals door TAF is verzocht, bij wijze van voorziening die besluiten op de voet van artikel 2:355 BW te vernietigen voor zover die décharge betrekking heeft op het door de Ondernemingskamer geconstateerde wanbeleid.
4.32
In TAF wordt geen onderneming gedreven; zij houdt nu nog de Emir-obligaties - die per 4 november 2024 expireren - en zij heeft mogelijk vorderingen op haar oud-bestuurders en aandeelhouders. [C] en [B] zijn in 2020 teruggetreden als bestuurder en [D] is geschorst en zal worden ontslagen. Bij die stand van zaken lijkt het voor de hand te liggen dat TAF op termijn wordt geliquideerd en vergt het belang van een ordentelijke afwikkeling van TAF dat mr. Princen in functie blijft als zelfstandig bevoegd bestuurder van TAF. Vooralsnog wordt een (voortzetting van de) benoeming voor de duur van twee jaar passend geacht. Zo nodig kan tijdig om verlenging van deze termijn worden verzocht.
4.33
Om dezelfde redenen acht de Ondernemingskamer het geboden dat de overdracht ten titel van beheer van de aandelen van Averline in TAF aan mr. Le Grand wordt voortgezet. Het daartoe strekkende verzoek van TAF zal worden toegewezen, vooralsnog eveneens voor de duur van twee jaar. Zo nodig kan ook om verlenging van deze termijn worden verzocht.
Kostenverhaal
4.34
TAF verzoekt dat [A] , [C] , [B] en [D] op de voet van artikel 2:345 BW worden veroordeeld in de onderzoekskosten op de wijze als vermeld onder 1.7 onder (iv). De Ondernemingskamer overweegt hierover het volgende.
4.35
In het arrest van de Hoge Raad van 18 november 2016, ECLI:NL:HR:2016:2607 (Meavita) is beslist dat de Ondernemingskamer bij haar beslissing op de voet van artikel 2:354 BW alle omstandigheden van het geval dient te betrekken en dat uit haar overwegingen ten aanzien van de desbetreffende functionaris individueel en concreet moet blijken dat hij verantwoordelijk is voor het onjuiste beleid of de onbevredigende gang van zaken van de rechtspersoon, hetgeen inhoudt dat hem persoonlijk van de onjuistheid van dat beleid of van de onbevredigende gang van zaken een verwijt kan worden gemaakt.
4.36
De Ondernemingskamer is van oordeel dat elk van de bestuurders van TAF persoonlijk van het geconstateerde wanbeleid een verwijt kan worden gemaakt. [A] heeft een beslissende rol gespeeld bij het in gang zetten en tot stand brengen van de reeks van transacties die tot benadeling van TAF en de minderheidsaandeelhouders heeft geleid. Zij heeft verzuimd jegens haar medebestuurders en de minderheidsaandeelhouders de nodige transparantie te betrachten over haar rol bij de verkoop van de door Bertona en Miglione gehouden aandelen en de tegenstrijdige belangen waarmee zij als bestuurder van TAF te kampen had. Daarbij heeft [A] haar medebestuurders en de minderheidsaandeelhouders niet of te laat geïnformeerd over de voorgenomen Bertona-lening en de investering in de Emir-obligaties. [A] , [C] en [B] hebben ieder voor zich telkens niet of onvoldoende invulling gegeven aan hun bestuurlijke taak. Over de genoemde transacties heeft in het bestuur geen behoorlijk besluitvorming plaatsgevonden; er is geen relevante informatie ingewonnen en er is nooit een fatsoenlijke afweging gemaakt van de daaraan voor TAF verbonden voor- en nadelen. [C] en [B] hebben vrijwel kritiekloos, zonder nader onderzoek hun goedkeuring aan deze investeringen gegeven. [D] heeft nagenoeg geen zinvolle invulling gegeven aan zijn bestuurstaak. Hij handelde klakkeloos naar de wensen van Averline.
4.37
De Ondernemingskamer ziet geen aanleiding tot matiging van de onderzoekskosten, zoals door [A] , [C] en [B] is verzocht. Dat geldt ook voor het verzoek van [C] en [B] om een veroordeling tot betaling van de onderzoekskosten niet uitvoerbaar bij voorraad of pas later opeisbaar te verklaren. De Ondernemingskamer heeft wel oog voor de omstandigheid dat een eventuele hoofdelijke veroordeling in de onderzoekskosten de facto ertoe zal leiden dat [C] en [B] uiteindelijk het geheel van die kosten zullen dragen omdat een eventueel verhaal op [A] en [D] moeizaam en kostbaar zal zijn. Dit zou tot een onbillijke uitkomst leiden nu zij alle vier in min of meer gelijke mate hebben bijgedragen aan het geconstateerde wanbeleid en hen daarvan alle vier in min of meer gelijke mate een verwijt kan worden gemaakt. De Ondernemingskamer zal [A] , [C] , [B] en [D] daarom ieder voor zich veroordelen om aan TAF 25% van de onderzoekskosten van in totaal € 220.000 (exclusief btw) te betalen, dat wil zeggen € 55.000 (exclusief btw) per persoon.
4.38
[A] , [C] , [B] en [D] , Bertona, Miglione en Averline zullen hoofdelijk worden veroordeeld in de kosten van het geding.
5. De beslissing
verstaat dat uit het verslag van het onderzoek in deze zaak blijkt van wanbeleid van TAF Asset 11 B.V.;
verstaat dat voor dit wanbeleid verantwoordelijk zijn: [A] , [C] , [B] , [D] , Bertona Holdings Limited, Miglione Holdings Limited en Averline Holdings Limited;
vernietigt de besluiten van de algemene vergadering van TAF Asset 11 B.V. van 4 november 2014, 30 juni 2015 en 24 april 2016 voor zover daarin décharge is verleend aan het bestuur van TAF Asset 11 B.V. voor het door haar gevoerde bestuur van TAF Asset 11 B.V. en deze décharge betrekking heeft op het door de Ondernemingskamer vastgestelde wanbeleid;
ontslaat [D] als bestuurder van TAF Asset 11 B.V. met ingang van 14 september 2020;
benoemt mr. J.G. Princen vooralsnog voor de duur van twee jaar – voor zover nodig in afwijking van de statuten – tot zelfstandig bevoegd bestuurder van TAF Asset 11 B.V.;
bepaalt vooralsnog voor de duur van twee jaar dat de aandelen die Averline Holdings Limited houdt in TAF Asset 11 B.V. ten titel van beheer worden overgedragen aan mr. R. le Grand;
bepaalt dat het salaris en de kosten van de bestuurder en van de beheerder van aandelen ten laste komen van TAF Asset 11 B.V. en bepaalt dat TAF Asset 11 B.V. voor de betaling daarvan ten genoegen van de bestuurder respectievelijk de beheerder zekerheid dient te stellen;
veroordeelt [A] , [C] , [B] , [D] ieder tot betaling aan TAF Asset 11 B.V. van € 55.000 (exclusief btw), te vermeerderen met wettelijke rente daarover vanaf twee weken na de datum van deze beschikking tot aan de algehele voldoening;
veroordeelt [A] , [C] , [B] , [D] , Bertona Holdings Limited, Miglione Holdings Limited en Averline Holdings Limited hoofdelijk in de kosten van de procedure aan de zijde van TAF Asset 11 B.V., tot op heden begroot op € 4.347 en aan de zijde van [G] begroot op € 3.898;
verklaart deze beschikking uitvoerbaar bij voorraad;
wijst af hetgeen meer of anders is verzocht.
Deze beschikking is gegeven door mr. A.W.H. Vink, voorzitter, mr. W.A.H. Melissen en mr. M.A.M. Vaessen, raadsheren, en drs. V. Moolenaar en mr. S.M. Zijderveld, raden, in tegenwoordigheid van mr. D.I. Frans, griffier, en in het openbaar uitgesproken op 12 september 2024.