De weg naar schadevergoeding in het internationale gemotoriseerde verkeer
Einde inhoudsopgave
De weg naar schadevergoeding in het internationale gemotoriseerde verkeer (Verzekeringsrecht) 2010/4.3.8:4.3.8 Schematisch overzicht
De weg naar schadevergoeding in het internationale gemotoriseerde verkeer (Verzekeringsrecht) 2010/4.3.8
4.3.8 Schematisch overzicht
Documentgegevens:
mr. F.J. Blees, datum 29-04-2010
- Datum
29-04-2010
- Auteur
mr. F.J. Blees
- JCDI
JCDI:ADS399507:1
- Vakgebied(en)
Verzekeringsrecht (V)
Deze functie is alleen te gebruiken als je bent ingelogd.
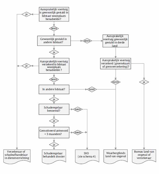
Het vorenstaande kan in de volgende schema's worden samengevat.
Schema 1De bezoeker is aansprakelijk
Schema 2 De bezoeker is slachtoffer en inwoner van een lidstaat. Ongeval in lidstaat(exclusief de landen als bedoeld in art. 8 lid 1 van de Richtlijn)
Schema 3De bezoeker is slachtoffer en inwoner van een lidstaat. Ongeval in niet-lidstaat (inclusief de landen als bedoeld in art. 8 lid 8 van de Richtlijn)
Schema 4 De taken van het Schadevergoedingsorgaan
In dit schema wordt voortgebouwd op de eerdere schema's. Dat houdt in dat eerst aan de hand van de schema's 2 en 3 zal moeten worden nagegaan of het ongeval voldoet aan de voorwaarden voor toepasselijkheid van de Richtlijn, met name art. 20 e.v.