Rb. Zeeland-West-Brabant, 06-04-2022, nr. AWB 19/130 en 19/630
ECLI:NL:RBZWB:2022:1573
- Instantie
Rechtbank Zeeland-West-Brabant
- Datum
06-04-2022
- Zaaknummer
AWB 19/130 en 19/630
- Vakgebied(en)
Belastingrecht algemeen (V)
- Brondocumenten en formele relaties
ECLI:NL:RBZWB:2022:1573, Uitspraak, Rechtbank Zeeland-West-Brabant, 06‑04‑2022; (Eerste aanleg - meervoudig)
Hoger beroep: ECLI:NL:GHSHE:2024:2076, Bekrachtiging/bevestiging
- Vindplaatsen
NLF 2022/1037 met annotatie van Frank Werger
NTFR 2022/2213 met annotatie van mr. drs. S. Oosterbaan
Viditax (FutD) 2022041901
FutD 2022-1203
Uitspraak 06‑04‑2022
Inhoudsindicatie
Voor deze uitspraak is geen samenvatting gemaakt.
Partij(en)
RECHTBANK ZEELAND-WEST-BRABANT
Belastingrecht, meervoudige kamer
Locatie: Breda
Zaaknummers BRE 19/00130 en BRE 19/00630
uitspraak van 6 april 2022
Uitspraak als bedoeld in afdeling 8.2.6 van de Algemene wet bestuursrecht (Awb) in het geding tussen
[belanghebbende] te [plaats 1] ,
belanghebbende,
en
de inspecteur van de Belastingdienst,
de inspecteur.
1. Ontstaan en loop van het geding
1.1.1.
Aan belanghebbende is over het tijdvak 1 april 2017 tot en met 31 december 2017 een naheffingsaanslag in de loonheffingen ten bedrage van € 188.549 opgelegd. Bij gelijktijdig gegeven beschikking is een bedrag van € 5.237 aan belastingrente in rekening gebracht.
1.1.2.
Aan belanghebbende is over het tijdvak 1 mei 2018 tot en met 31 mei 2018 een naheffingsaanslag in de loonheffingen ten bedrage van € 88.534 opgelegd. Bij gelijktijdig gegeven beschikking is een verzuimboete van € 1.711 opgelegd.
1.2.
Bij uitspraken op bezwaar heeft de inspecteur belanghebbendes bezwaar afgewezen.
1.3.
Belanghebbende heeft tegen de uitspraken op bezwaar beroep ingesteld. Ter zake van dit beroep heeft de griffier van belanghebbende éénmaal een griffierecht geheven van € 345.
1.4.
De inspecteur heeft een verweerschrift ingediend.
1.5.
Het onderzoek ter zitting heeft plaatsgevonden op 2 februari 2022 te Breda. Aldaar zijn verschenen en gehoord, namens belanghebbende: [persoon 1] , [persoon 2] en [persoon 3] , vergezeld van haar gemachtigde [gemachtigde 1] en [gemachtigde 2] , en, namens de inspecteur, [inspecteur 1] en [inspecteur 2] . Partijen hebben ter zitting een pleitnota voorgedragen en exemplaren daarvan overgelegd aan de rechtbank en aan elkaar. Van het ter zitting verhandelde is een proces-verbaal opgemaakt, waarvan een afschrift aan deze uitspraak is gehecht.
2. Feiten
Op grond van de stukken van het geding en het verhandelde ter zitting staat het volgende vast:
2.1.1.
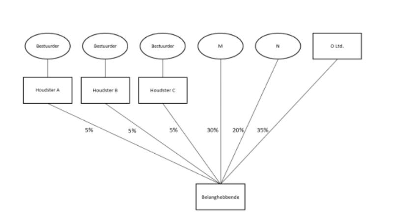
Belanghebbende is opgericht op 26 april 2017 en exploiteert een energiebedrijf. [persoon 1] , ( [persoon 1] ) [persoon 2] ( [persoon 2] ) en [persoon 3] ( [persoon 3] ) zijn bij de oprichting middellijk aandeelhouders geworden en hebben ieder een indirect belang van 5%. Deze aandelen zijn verkregen door respectievelijk [Houdster A] (Houdster A), waarvan [persoon 1] enig aandeelhouder is, [Houdster B] (Houdster B), waarvan [persoon 2] enig aandeelhouder is en [Houdster C] (Houdster C), waarvan [persoon 3] enig aandeelhouder is. De overige aandelen – zijnde 85% – worden gehouden door drie buitenlandse aandeelhouders, [M] (M), [N] (N) en [O Ltd] (O Ltd.).
2.1.2.
Bij de oprichting van belanghebbende zijn [persoon 1] , [persoon 2] en [persoon 3] in privé als bestuurders van belanghebbende benoemd.
2.1.3.
De aandeelhoudersstructuur van belanghebbende kan als volgt schematisch worden weergegeven:

2.2.
De aandeelhouders van belanghebbende hebben een shareholders agreement gesloten. Hierin is, voor zover van belang, het volgende opgenomen:
“THE UNDERSIGNED:
(1) [O Ltd.] having its registered office in [plaats 2] and its principal place of business in [adres 1] [plaats 2] , United Kingdom ("[O Ltd.]");
(2) [M] residing at [adres 2] United Kingdom ("[M]")
(3) [N] residing at [adres 3] United Kingdom ("[N]")
(4) [Houdster A] a private company with limited liability, having its registered office in [plaats 3] and its principal place of business in ( [postcode 1] ) [plaats 3] at [adres 4] ("[Houdster A]");
(5) [Houdster B] a private company with limited liability having its registered office in [plaats 3] and its principal place of business in ( [postcode 2] ) [plaats 3] at [adres 5] ("[Houdster B]");
(6) [Houdster C] a private company with limited liability having its registered office in [plaats 4] and its principal place of business in ( [postcode 3] ) [plaats 4] at [adres 6] ("[Houdster C]");
(7) [Belanghebbende] a private company with limited liability having its registered office in [plaats 5] and its principal place of business in ( [postcode 4] ) [plaats 5] at [adres 7] ("Company"),
The parties mentioned under (1) up to and including (6) above hereinafter jointly referred to as the "Shareholders", [O Ltd.], [N] and [M] hereinafter jointly referred to as "B (…)
Shareholders" and [Houdster A], [Houdster B] and [Houdster C] hereinafter jointly referred to as the "Management Shareholders";
(…)
2. Objects
2.1
The Shareholders will contribute in the best possible way to have the Company achieve its goals and its objects. The contributions that [O Ltd., M and N] will be making are primarily the financial funding of the Company and to provide entrepreneurial and strategic support regarding the conduct of business. [persoon 1] , [persoon 2] and [persoon 3] will mainly contribute their knowledge of this type of business, their networks and their skills to sell the products and services that the Company provides and independently manage the day-to day operations and finances of the Company.
(…)
5. Duties and authorities of the Board and Supervisory Board
The Board of managing directors
5.1
The Board Members shall be charged with the day-to-day management of the business and affairs of the Company, the administration and the representation of the Company, subject to the restrictions as set forth in this Agreement, the Articles of Association and the Business Plan.
5.2
In all its decision making capacities, the Board Members will act prudently and diligently, and will seek proper information prior to making decisions, whether or not such decisions require the prior approval of the Supervisory Board. Furthermore, the Board Members shall be responsible to ensure that the Company remains in good standing in all of the jurisdictions that it is authorized by the General Meeting to operate in.
(…)
5.6
The Board and each of the Board Members shall not undertake, resolve or take any action to represent the Company with respect to the reserved matters as set forth in Schedule 2 (the "Reserved Matters") and with respect to the restricted matters as set forth in Schedule 3 (the "Restricted Matters") without the prior written consent of the General Meeting convened in accordance with the Articles of Association. In the event that a Supervisory Board is appointed, the Board will submit the Reserved Maters to the approval by the Supervisory Board instead of the General Meeting.”
2.3.
[persoon 1] , [persoon 2] en [persoon 3] hebben ieder afzonderlijk een schriftelijke arbeidsovereenkomst gesloten met respectievelijk Houdster A, Houdster B en Houdster C (hierna tezamen: de houdstervennootschappen). In die arbeidsovereenkomsten is, voor zover van belang, het volgende opgenomen:
“De ondergetekenden:
1. De besloten vennootschap met beperkte aansprakelijkheid: [Houdster A], hierna te noemen: "de werkgever", gevestigd te [plaats 3] , hierbij rechtsgeldig vertegenwoordigd door haar directeur [ [persoon 1] ];
2. [ [persoon 1] ], hierna te noemen: "de werknemer", (…).
Overwegende dat:
- de werkgever op 8 maart 2017 is opgericht;
- de werknemer daarbij tot directeur van de werkgever is benoemd;
- partijen de voorwaarden waaronder in deze arbeidsovereenkomst wensen vast te leggen.
(…)
Artikel 2 - Functie en aard van de werkzaamheden
1. De werknemer vervult de functie van statutair directeur van de werkgever. De plaats waar de werkzaamheden (doorgaans) worden verricht is [plaats 3] en omstreken.
(…)
4. De werknemer zal tevens namens de werkgever werkzaamheden gaan verrichten voor de op te richten besloten vennootschap met beperkte aansprakelijkheid [belanghebbende], één en ander op basis van nader overeen te komen afspraken tussen de werkgever en [belanghebbende].”
“De ondergetekenden:
1. De besloten vennootschap met beperkte aansprakelijkheid: [Houdster B], hierna te noemen: "de werkgever" gevestigd te [plaats 3] , hierbij rechtsgeldig vertegenwoordigd door haar directeur [ [persoon 2] ];
2. [ [persoon 2] ], hierna te noemen: "de werknemer", (…).
Overwegende dat:
- de werkgever op 8 maart 2017 is opgericht;
- de werknemer daarbij tot directeur van de werkgever is benoemd;
- partijen de voorwaarden waaronder in deze arbeidsovereenkomst wensen vast te leggen.
(…)
Artikel 2 - Functie en aard van de werkzaamheden
1. De werknemer vervult de functie van statutair directeur van de werkgever. De plaats waar de werkzaamheden (doorgaans) worden verricht is [plaats 3] en omstreken.
(…)
4. De werknemer zal tevens namens de werkgever werkzaamheden gaan verrichten voor de op te richten besloten vennootschap met beperkte aansprakelijkheid [belanghebbende], één en ander op basis van nader overeen te komen afspraken tussen de werkgever en [belanghebbende].”
“De ondergetekenden:
1. De besloten vennootschap met beperkte aansprakelijkheid [Houdster C], statutair gevestigd te [plaats 6] (…), hierbij rechtsgeldig vertegenwoordigd door [ [persoon 3] ], in zijn functie van algemeen directeur, hierna 'werkgever',
en
2. [ [persoon 3] ], (…), hierna 'werknemer',
in aanmerking nemende dat:
• werknemer op 8 maart 2017 in dienst is getreden in de functie van statutair directeur;
• partijen de gemaakte afspraken wensen vast te leggen in onderhavige overeenkomst;
komen partijen het volgende overeen.
Artikel 1. Indiensttreding
1. Werkgever neemt werknemer in dienst in de functie van statutair directeur, één en ander in de ruimste zin van het woord, welk dienstverband werknemer aanvaardt. Zijn benoeming tot statutair directeur is vastgelegd in de slotbepalingen van de akte van oprichting van [Houdster C] d.d. 8 maart 2017, welke akte als bijlage aan deze arbeidsovereenkomst is toegevoegd. Hetgeen de functie inhoudt is partijen genoegzaam bekend, zodat hiervan geen nadere omschrijving behoeft te worden gegeven.
2. (…)
3. (…)
4. Werknemer zal de in lid 1 genoemde werkzaamheden uitvoeren ter plaatse van vestiging van de bedrijfsactiviteiten van werkgever en voor het overige op die plaatsen welke dienstbaar zijn aan de bedrijfsactiviteiten van werkgever, alles voor zover dit in redelijkheid van werknemer kan worden gevraagd.”
2.4.
Belanghebbende heeft een management agreement gesloten met elk van de houdstervennootschappen. In de management agreement tussen belanghebbende en Houdster A is, voor zover van belang, het volgende opgenomen:
“The private limited company [belanghebbende] with its registered office at [postcode 4] [plaats 5] , [adres 7] , legally represented in this matter by its Board of Directors, namely:
[ [persoon 1] ], born at (…) on (…);
[ [persoon 2] ], born at (…) on (…); and
[ [persoon 3] ], born at (…) on (…),
hereinafter "the Company"
and
The private limited company [Houdster A] with its registered office at [postcode 1] , [plaats 3] , [adres 4] , legally represented in this matter by its Director [ [persoon 1] ],
hereinafter "the Manager",
WHEREAS
The Company and the Manager have entered into an oral agreement under which the Manager conducts the management of the Company;
The Company and the Manager wish to set out the provisions governing this agreement in writing.
AGREE AS FOLLOWS:
Article 1: Agreement for services
This agreement is explicitly entered into by the parties as an agreement for services as defined in article 7:400 of the Dutch Civil Code.
Article 2: Effective date
The Manager shall, on the Company's instructions, conduct the management of the Company effective from 1 March 2017. For the purposes of this agreement, the term "management" shall be interpreted in the broadest sense of the word, but will in any event include the work and tasks to be performed as a managing director (bestuurder) of the Company. The General Meeting of Shareholders of the Company may further specify the
tasks and responsibilities of a manager, which will form part of this agreement.
Article 3: Duration
The agreement is entered into for an indefinite period.
(…)
Article 5: Immediate termination
(…)
The Company is entitled to terminate this agreement with immediate effect on the following events:
a. the composition of the Manager's shareholder changes to such an extent that the control of the Manager passes into other hands;
b. changes are made in the board of directors of the Manager.
(…)
Article 6: Management services
The Manager shall perform the management services in an, adequate manner in accordance with the law and the articles of association. Management services include the actual and day-to-day management of the company.
Article 7: Manager's obligations
The Manager undertakes to do everything that a good manager should do and not do anything that a good manager should not do, and to do everything in its power to promote the Company's interests.
Article 8: Replacement, illness
1. If, in the Company's opinion, any of the Manager's employees tasked with the management of the Company fail to perform these duties to the required standard, the Manager shall provide an adequate replacement.
2. The Company must be informed in advance about the selected replacement and must give its approval for this replacement in writing.
Article 9: Management Fee, payment
1. The Manager shall receive an annual management fee of € 180,000 (in words: one hundred and eighty thousand euros) for its management services effective from 1 March 2017.
2. In addition to the management fee mentioned in section 1, the Manager shall also receive a monthly reimbursement for car expenses of € 0.60 (in words: zero euros sixty) per driven business kilometer as well as a reimbursement for telephone expenses and other out-of-pocket expenses.
3. The payments mentioned in sections 1 and 2 of this Article 10 shall be adjusted annually, with at least an inflation correction of 2%.
4. The management fee shall be paid in 12 monthly instalments by means of a payment in a bank or giro account nominated by the Manager or, in whole or in part, through a current account settlement with the Company.
5. The management fee excludes any payable value added tax (VAT).
6. Business expenses incurred by the Manager for the accounts of the Company can be submitted to the Company for compensation upon presentation of receipts or invoices.”
De management agreement tussen belanghebbende en respectievelijk Houdster B en Houdster C bevat gelijkluidende bepalingen, met dien verstande dat tussen hen een managementvergoeding van € 135.000 is overeengekomen.
2.5.
De inspecteur heeft op verzoek van belanghebbende bij beschikking met dagtekening 8 augustus 2017 bepaald dat [persoon 1] , [persoon 2] en [persoon 3] verplicht verzekerd zijn voor de werknemersverzekeringen.
2.6.
De voormalige gemachtigde van belanghebbende heeft in november 2017 de inspecteur verzocht om zekerheid vooraf. In de e-mail is – voor zover van belang – het volgende vermeld:
“Enkele weken geleden spraken wij telefonisch over [O Ltd.], (…) die via [belanghebbende] gas en oliën gaat leveren aan diverse partijen. [Belanghebbende] is inmiddels in verregaande onderhandelingen met [A] en [B] als leveranciers. Het is de bedoeling dat [belanghebbende] op termijn ongeveer 30FTE zal hebben.
De grootste investeerder in [belanghebbende] zal [O Ltd.] zijn. Drie managers zullen via hun eigen personal holding 5% van de aandelen in [belanghebbende] verkrijgen met een optie op nog eens 5% elk. [A] heeft in de contractonderhandelingen kenbaar gemaakt dat zij verwacht dat [O Ltd.] dan wel haar aandeelhouder [M] een garantie verstrekt voor alle verplichtingen van [belanghebbende] uit hoofde van dat contract. Bovendien heeft [A] op basis van een zogenaamde warrant agreement bij een vruchtbare samenwerking de mogelijkheid om via een optie aandelen in het kapitaal van [belanghebbende] te verkrijgen en heeft zij in het geval de samenwerking niet brengt waarop partijen hopen, onder omstandigheden recht op een betaling van [belanghebbende] in cash. (…)
[O Ltd.] heeft ons gevraagd deze structuur met de Belastingdienst in Nederland af te stemmen. Meer specifiek wenst zij zekerheid vooraf op de navolgende onderwerpen:
- (…)
- toepassing van de doorbetaaldloonregeling;
(…)
Graag zouden we een en ander nader willen toelichten in een bespreking en overleggen over voornoemde fiscale aspecten van de opzet van deze joint venture.”
2.7.
Naar aanleiding van dit verzoek heeft op 18 januari 2018 een overleg tussen de voormalige gemachtigde van belanghebbende en de inspecteur plaatsgevonden. De inspecteur heeft zich naar aanleiding van dit overleg op het standpunt gesteld dat belanghebbende de zogenoemde “doorbetaaldloonregeling” ingevolge artikel 32d van de Wet op de loonbelasting 1964 (Wet LB 1964) niet kan toepassen.
2.8.
Bij brief van 16 april 2018 heeft de inspecteur belanghebbende een verplichting opgelegd tot het indienen van correctieberichten voor de in geding zijnde tijdvakken.
2.9.
Vervolgens heeft de inspecteur met dagtekening 27 augustus 2018 (2017) en 10 september 2018 (mei 2018) de onderhavige naheffingsaanslagen loonheffingen opgelegd en de beschikking belastingrente vastgesteld. Ter zake van het tijdvak mei 2018 is een betaalverzuimboete opgelegd.
3. Geschil
3.1.
In geschil is of de naheffingsaanslagen en de gelijktijdig daarmee gegeven beschikkingen terecht zijn vastgesteld. Meer in het bijzonder is in geschil of de inspecteur terecht de toepassing van de doorbetaaldloonregeling ingevolge artikel 32d Wet LB 1964 heeft geweigerd. Belanghebbende beantwoordt deze vragen ontkennend en de inspecteur bevestigend.
3.2.
Belanghebbende concludeert primair tot gegrondverklaring van het beroep, vernietiging van de uitspraken op bezwaar en vernietiging van de naheffingsaanslagen en de beschikkingen. Subsidiair concludeert belanghebbende ten aanzien van het jaar 2017 tot vernietiging van de uitspraak op bezwaar en tot vernietiging van de beschikking belastingrente.
3.3.
De inspecteur concludeert tot ongegrondverklaring van het beroep.
4. Beoordeling van het geschil
4.1.
Artikel 32d Wet LB 1964 luidt, voor zover van belang, als volgt (wettekst 2017 en 2018):
“1. De in Nederland wonende of gevestigde inhoudingsplichtige wordt geacht met het door hem verschuldigde loon van een in Nederland wonende werknemer tevens te verstrekken het loon dat de werknemer zonder toepassing van dit artikel zou hebben genoten als werknemer van een andere inhoudingsplichtige, indien:
a. de werknemer uit hoofde van zijn dienstbetrekking tevens werkzaam is als werknemer van die andere inhoudingsplichtige onder de verplichting het hem toekomende loon af te staan aan de inhoudingsplichtige, en
b. die andere inhoudingsplichtige het bedoelde loon rechtstreeks afdraagt aan de inhoudingsplichtige en aan de werknemer geen verstrekkingen verstrekt die niet vooraf aan de inhoudingsplichtige zijn medegedeeld.
Aan de voorwaarde in de eerste volzin, onderdeel a, dat de werknemer uit hoofde van zijn dienstbetrekking tevens werkzaam is als werknemer van een andere inhoudingsplichtige is ook voldaan indien de inhoudingsplichtige waaraan het loon wordt afgestaan een lichaam is waarin de werknemer een aanmerkelijk belang heeft in de zin van de Wet inkomstenbelasting 2001, de werknemer via dit lichaam een belang heeft in de andere inhoudingsplichtige en dit belang tezamen met zijn werkzaamheden voor die andere inhoudingsplichtige materieel grotendeels overeenkomt met het aandeel en de werkzaamheden van een vennoot in een vennootschap onder firma.”
4.2.1.
De inspecteur heeft zich op het standpunt gesteld dat belanghebbende de doorbetaaldloonregeling van artikel 32d, lid 1, Wet LB 1964 niet kan toepassen en heeft daartoe het volgende aangevoerd. [persoon 1] , [persoon 2] en [persoon 3] verrichten niet uit hoofde van hun dienstbetrekking bij de houdstervennootschappen werkzaamheden bij belanghebbende. Belanghebbende is de hoofdwerkgever van [persoon 1] , [persoon 2] en [persoon 3] . Belanghebbende heeft hen immers rechtstreeks aangetrokken als statutair bestuurder. De houdstervennootschappen hebben dan ook geen reële betekenis. Ter onderbouwing verwijst de inspecteur naar de artikelen 5 en 8 van de managementovereenkomsten (zie 2.4). Verder is volgens de inspecteur geen sprake van een structuur die materieel grotendeels overeenkomt met het aandeel en de werkzaamheden in een vennootschap onder firma als bedoeld in artikel 32d, lid 1, sub b, tweede volzin, Wet LB 1964 (de zakelijkheidstoets). De structuur van belanghebbende voldoet niet aan de zakelijkheidstoets omdat er aanzienlijke verschillen zijn in de financiële verhoudingen tussen de aandeelhouders van belanghebbende.
4.2.2.
Belanghebbende stelt daarentegen dat zij wel de doorbetaaldloonregeling kan toepassen en voert daartoe het volgende aan. [persoon 1] , [persoon 2] en [persoon 3] verrichten de werkzaamheden op basis van de gesloten managementovereenkomsten tussen belanghebbende en de houdstervennootschappen en zij zijn derhalve uit hoofde van hun dienstbetrekking bij de houdstervennootschappen werkzaam voor belanghebbende. Er wordt voldaan aan de zakelijkheidstoets, aangezien [persoon 1] , [persoon 2] en [persoon 3] behalve hun arbeid ook kapitaal hebben ingebracht. Dat sprake is van een aanmerkelijk belang van beperkte omvang, 5% en een optie voor 5%, is niet van invloed op de zakelijkheid van de structuur.
4.3.
Vast staat dat [persoon 1] , [persoon 2] en [persoon 3] in de in geschil zijnde jaren ieder 5% van de aandelen in belanghebbende houden en in persoon als statutair bestuurder van belanghebbende zijn benoemd. Met ingang van 1 april 2019 zijn de houdstervennootschappen als statutair bestuurder benoemd. Tevens staat vast dat [persoon 1] , [persoon 2] en [persoon 3] in dienstbetrekking staan tot respectievelijk Houdster A, Houdster B en Houdster C. Aan het vereiste dat [persoon 1] , [persoon 2] en [persoon 3] zowel in (fictieve) dienstbetrekking staan tot belanghebbende als in dienstbetrekking staan tot hun houdstervennootschappen is dus voldaan (artikel 2, lid 1, Wet LB 1964, artikel 4, aanhef en letter d, Wet LB 1964 en artikel 32d, lid 1, aanhef, Wet LB 1964).
4.4.1.
De doorbetaaldloonregeling was tot 1 januari 2009 opgenomen in artikel 33 Wet LB 1964 in combinatie met artikel 87 Uitvoeringsregeling loonbelasting 2001. In de toelichting op de Uitvoeringsregeling loonbelasting 2001 is het volgende opgemerkt (Besluit van de Staatssecretaris van Financiën van 20 december 2000, nr. WDB 2000/955M, Stcrt. 2000/251):
“In het eerste lid, onderdeel a, is als voorwaarde opgenomen dat de werknemer uit hoofde van zijn dienstbetrekking elders werkzaam is waardoor hij in feite geen belang heeft bij het verworven loon. De regeling bevat geen beperking voor de situatie dat de werknemer het loon laat uitbetalen aan een ‘eigen’ vennootschap. Aan een dergelijke beperking bestaat geen behoefte. (…) Wel moet er een verband zijn met het werk van de belastingplichtige bij de eigen vennootschap en de andere dienstbetrekking. Met deze regeling wordt derhalve tevens tegemoet gekomen aan de bestaande problematiek van situaties waarin een zogenoemde aanmerkelijkbelanghouder uit hoofde van zijn dienstbetrekking tot een vennootschap tevens arbeid verricht voor andere onderdelen van het concern waarin hij eveneens een aanmerkelijk belang bezit.”
4.4.2.
In de wetsgeschiedenis van artikel 32d Wet LB 1964 is het volgende opgenomen (Kamerstukken II, 2007/08, 31 206, nr. 3, p. 26):
“Het loon uit een dienstbetrekking wordt bij de werknemer belast, ook indien de werknemer dit loon aan een ander laat uitbetalen. De doorbetaaldloonregeling maakt een uitzondering op deze regel. Een voorbeeld hiervan is de werknemer die in dienstbetrekking werkt bij een bank en uit hoofde daarvan een commissariaat vervult waarvan hij het loon moet afstaan aan de bank. De werknemer geniet dan materieel alleen loon uit zijn dienstbetrekking bij de bank en de belastingheffing sluit daarbij aan, ook voor de pensioenopbouw. Uit de bepaling vloeit voort dat de andere werkgever dan fiscaal geen loon aan de werknemer betaalt. Een ander voorbeeld is de overheidsambtenaar die voor de overheid commissaris is bij een NV of BV waarin de overheid aandelen heeft. Nog een ander voorbeeld is de werknemer die in dienst is van de holding van een concern en daarnaast nog in dienstbetrekking is bij een werkmaatschappij van het concern.
In het eerste lid, onderdeel a, is als voorwaarde opgenomen dat de werknemer uit hoofde van zijn dienstbetrekking elders werkzaam is. Deze voorwaarde wordt materieel getoetst. Het gaat hier om een conditio sine qua non; de overheidswerknemer wordt alleen maar tot (overheids)commissaris benoemd omdat hij in dienstbetrekking is bij de overheid.”
4.4.3.
De nota naar aanleiding van het verslag vermeldt (Kamerstukken II, 2007/08, 31 206, nr. 6, p. 23):
“De NOB verzoekt om een verduidelijking met betrekking tot de doorbetaaldloonregeling in geval van een zuivere holdingstructuur waarbij de aandelen uiteindelijk door één aandeelhouder worden gehouden. Naar de mening van de NOB dient de mogelijkheid gebruik te maken van de doorbetaaldloonregeling in die situatie in stand te blijven. Ik onderschrijf deze zienswijze. De geschetste situatie valt al onder het voorgestelde artikel 32d, eerste lid, van de Wet op de loonbelasting 1964. Ten aanzien van iemand die directeur en enig aandeelhouder is van een houdstermaatschappij die enig aandeelhouder is van een of meer werkmaatschappijen, kan worden gezegd dat hij uit hoofde van zijn dienstbetrekking bij de houdstermaatschappij tevens werknemer is bij de werkmaatschappij(en) waarvoor hij arbeid verricht. Het verschil met de situatie van een structuur met meerdere aandeelhouders, waarop de slotzin van het genoemde artikel 32d, eerste lid, betrekking heeft, is dat bij die structuren andere personen vanwege hun arbeidsinbreng worden betrokken en er in zoverre een extra toetsing nodig is op het zakelijke karakter van de structuur. Bij een holdingstructuur met maar een aandeelhouder kan van een mogelijk oneigenlijk gebruik van een management-BV – het transformeren van (mede) voor rekening van derden komend loon in winst van een eigen BV – geen sprake zijn.”
4.5.
De rechtbank leidt hieruit af dat het de bedoeling is van de wetgever dat in het geval een werknemer werkzaamheden verricht bij de werkmaatschappij en in dienstbetrekking staat tot de houdstermaatschappij – waarvan hij enig aandeelhouder is – ook sprake kan zijn van het noodzakelijke verband tussen de werkzaamheden. Gelet op de tekst van de wet, hetgeen in de parlementaire behandeling over de toepassing van de doorbetaaldloonregeling is opgemerkt, het samenstel van civielrechtelijke overeenkomsten, de bedoeling van partijen en de wijze waarop uitvoering is gegeven aan die overeenkomsten, is de rechtbank van oordeel dat [persoon 1] , [persoon 2] en [persoon 3] uit hoofde van hun dienstbetrekking bij de houdstervennootschappen werkzaamheden verrichten voor belanghebbende als bedoeld in artikel 32d, lid 1, letter a, Wet LB 1964. In de arbeidsovereenkomsten die [persoon 1] , [persoon 2] en [persoon 3] met hun houdstervennootschappen hebben gesloten, is immers opgenomen dat zij namens de houdstervennootschappen werkzaamheden zullen gaan verrichten voor belanghebbende. De houdstervennootschappen hebben daarnaast managementovereenkomsten met belanghebbende gesloten op grond waarvan ieder van de houdstervennootschappen (mede) het bestuur van belanghebbende voert.
Dat [persoon 1] , [persoon 2] en [persoon 3] in de onderhavige jaren (ook) in privé zijn benoemd als statutair bestuurder maakt dit naar het oordeel van de rechtbank niet anders. De tekst van artikel 32d, lid 1, Wet LB 1964 vormt daarvoor immers geen beletsel. Bovendien regelt de ‘management agreement’ tussen belanghebbende en de houdstervennootschappen de rechtsverhouding die aan de werkzaamheden en de vergoeding voor die werkzaamheden ten grondslag ligt en hebben [persoon 1] , [persoon 2] en [persoon 3] daarnaast van belanghebbende ook niet afzonderlijk loon ontvangen. De stelling van de inspecteur dat de houdstervennootschappen geen reële betekenis hebben en dat aan de (fictieve) dienstbetrekking bij belanghebbende meer gewicht moet worden toegekend en die dienstbetrekking als ‘hoofddienstbetrekking’ moet worden aangemerkt, slaagt dus niet.
4.6.1.
Omdat sprake is van een structuur met meerdere aandeelhouders is de tweede volzin van artikel 32d, lid 1, sub b, Wet LB 1964 van toepassing en dient de structuur nog op zakelijkheid te worden getoetst. Over deze zakelijkheidstoets is in de wetsgeschiedenis het volgende opgenomen (Kamerstukken II, 2007/08, 31 206, nr. 3, p. 26):
“In het eerste lid, onderdeel a, is als voorwaarde opgenomen dat de werknemer uit hoofde van zijn dienstbetrekking elders werkzaam is. Deze voorwaarde wordt materieel getoetst. Het gaat hier om een conditio sine qua non; de overheidswerknemer wordt alleen maar tot (overheids)commissaris benoemd omdat hij in dienstbetrekking is bij de overheid. Een zuivere management-BV valt daar uiteraard niet onder; het lichaam dat de manager in dienst neemt, zou dat ook doen wanneer de manager zijn diensten rechtstreeks aanbiedt en niet via zijn BV. Mede om geschillen op dit punt te voorkomen, is in de slotzin op het eerste lid een aanvullend criterium geformuleerd voor de situatie waarin het loon wordt afgestaan aan een lichaam waarin de werknemer een aanmerkelijk belang heeft. Toepassing van de doorbetaaldloonregeling bij een BV waarin de werknemer een aanmerkelijk belang heeft, is mogelijk in geval van zogenoemd gedeeld ondernemerschap met andere aanmerkelijk belanghouders via een praktijk-BV. De praktijk-BV treedt op naar «buiten»; elke aanmerkelijk belanghouder participeert in de praktijk-BV via zijn «eigen»-BV en is in dienstbetrekking bij de praktijk-BV; het bij de praktijk-BV verdiende loon is voor rekening van de «eigen»-BV. Er wordt dan materieel getoetst of de samenwerking en de financiële verhoudingen in, kort gezegd, de praktijk-BV vergelijkbaar zijn met die van vennoten in een vennootschap onder firma.”
4.6.2.
Bij de wijziging van artikel 12a Wet LB 1964 is dit door de wetgever herhaald (Kamerstukken II, 2009/10, 32 129, nr. 3, p. 54):
“Het is echter niet de bedoeling dat een aanmerkelijkbelanghouder met concernvennootschappen bij iedere concernvennootschap een gebruikelijk loon dient op te nemen. In dergelijke situaties kan de zogenoemde doorbetaaldloonregeling toepassing vinden (artikel 32d van de Wet LB 1964). Deze regeling kan ook door een dga worden toegepast in geval van een zogenoemd gedeeld ondernemerschap met andere dga’s via een praktijk-bv. De praktijk-bv treedt op naar «buiten»; elke aanmerkelijk belanghouder participeert in de praktijk-bv via zijn «eigen»-bv en is in dienstbetrekking bij de praktijk-bv; het bij de praktijk-bv verdiende loon is voor rekening van de «eigen»-bv. Er wordt dan materieel getoetst of, kort gezegd, de samenwerking en de financiële verhoudingen in de praktijk-bv vergelijkbaar zijn met die van vennoten in een vennootschap onder firma.[1] Dan verantwoordt één vennootschap – in het algemeen de persoonlijke holding-bv – een loon dat gebruikelijk is ten opzichte van de totale arbeidsprestatie voor alle concernvennootschappen, met de bewijsregels die daarvoor in artikel 12a zijn gesteld.
[1] Kamerstukken II 2007/08, 31 206, nr. 3, blz. 26.”
4.7.1.
Naar het oordeel van de rechtbank heeft belanghebbende mede in het licht van de hiervoor in 4.6.1 en 4.6.2 vermelde parlementaire behandeling over de ‘praktijk-BV’ voldoende feiten en omstandigheden aangevoerd om de conclusie te rechtvaardigen dat aan de zakelijkheidstoets wordt voldaan. [persoon 1] , [persoon 2] en [persoon 3] hebben bij de oprichting van belanghebbende ieder een indirect aandelenbelang van 5% verkregen en zijn daardoor aanmerkelijkbelanghouders. Als aanmerkelijkbelanghouder lopen zij mede het ondernemersrisico. [persoon 1] , [persoon 2] en [persoon 3] voeren bovendien op basis van de managementovereenkomsten tezamen op basis van gelijkwaardigheid het management over belanghebbende en de andere aandeelhouders zijn met name betrokken bij de financiering van belanghebbende (zie ook 2.1 van de Shareholders agreement). Belanghebbende treedt op naar buiten met haar bedrijfsactiviteiten. De rechtbank is daarom van oordeel dat sprake is van gedeeld ondernemerschap. De stelling van de inspecteur dat niet aan de zakelijkheidstoets wordt voldaan, aangezien niet alle aandeelhouders ongeveer evenveel aandelen in belanghebbende houden, volgt de rechtbank niet. Het is – in het kader van de hier aan te leggen zakelijkheidstoets– niet noodzakelijk dat de financiële verhoudingen – min of meer – gelijk zijn. Dat de buitenlandse aandeelhouders vanwege de omvang van de investering die zij hebben gedaan tezamen 85% van de aandelen bezitten, leidt dus niet tot een ander oordeel.
4.7.2.
Tot slot kwalificeren de houdstervennootschappen niet als zuivere management-BV’s. De houdstervennootschappen houden immers aandelen in belanghebbende. Er is dus geen sprake van oneigenlijk gebruik van de doorbetaaldloonregeling dat de wetgever heeft willen voorkomen.
4.8.
De conclusie luidt dat belanghebbende voldoet aan de voorwaarden van artikel 32d Wet LB 1964 en de doorbetaaldloonregeling kan worden toegepast. De overige beroepsgronden van belanghebbende behoeven om die reden geen behandeling meer.
4.9.
Het beroep is gegrond.
5. Proceskosten en griffierecht
5.1.
De rechtbank vindt aanleiding de inspecteur te veroordelen in de kosten die belanghebbende in verband met de behandeling van het beroep redelijkerwijs heeft moeten maken. De rechtbank merkt in dit verband de zaken aan als samenhangend nu de zaken in beroep gelijktijdig zijn behandeld, in de zaken door dezelfde gemachtigde rechtsbijstand is verleend en het geschil in beide zaken identiek is geweest. De rechtbank stelt deze kosten, op de voet van artikel 8:75 Awb in verbinding met het Besluit proceskosten bestuursrecht en de daarbij behorende bijlage, voor de vorenbedoelde zaken tezamen vast op € 2.277 (1 punt voor het indienen van het beroepschrift, 1 punt voor het verschijnen ter zitting met een waarde per punt van € 759 en een wegingsfactor voor het gewicht van de zaak van 1,5 en factor 1 omdat sprake is van minder dan 4 samenhangende zaken).
5.2.
Belanghebbende heeft geen recht op vergoeding van de kosten van bezwaar, omdat uit de gedingstukken niet blijkt dat zij – zoals artikel 7:15, lid 2, Awb vereist – daartoe een verzoek aan de inspecteur heeft gedaan vóórdat op het bezwaar is beslist.
5.3.
Voorts dient aan belanghebbende het voor de behandeling voor de rechtbank gestorte griffierecht van € 345 te worden vergoed.
6. Beslissing
De rechtbank:
- -
verklaart het beroep gegrond;
- -
vernietigt de uitspraken op bezwaar;
- -
vernietigt de naheffingsaanslag loonheffingen over het tijdvak 1 april 2017 tot en met 31 december 2017;
- -
vernietigt de naheffingsaanslag loonheffingen over het tijdvak 1 mei 2018 tot en met 31 mei 2018;
- -
vernietigt de belastingrentebeschikking;
- -
vernietigt de verzuimboete;
- veroordeelt de inspecteur in de proceskosten van belanghebbende ten bedrage van € 2.277; en
- gelast dat de inspecteur het door belanghebbende betaalde griffierecht van € 345 aan deze vergoedt.
Deze uitspraak is gedaan door T.A. de Hek, voorzitter, Chr.Th.P.M. Zandhuis en I. Reijngoud, rechters, in aanwezigheid van N. Veenstra, griffier, op 6 april 2022 en openbaar gemaakt door middel van geanonimiseerde publicatie op www.rechtspraak.nl.
De griffier, De voorzitter,
N. Veenstra T.A. de Hek
Afschrift aangetekend verzonden aan partijen op:
Aan deze uitspraak hoeft eerst uitvoering te worden gegeven als de uitspraak onherroepelijk is geworden. De uitspraak is onherroepelijk als niet binnen zes weken na verzending van de uitspraak een rechtsmiddel is aangewend of onherroepelijk op het aangewende rechtsmiddel is beslist (artikel 27h, derde lid en artikel 28, zevende lid AWR).
Rechtsmiddel
Tegen deze uitspraak kunnen partijen binnen zes weken na de verzenddatum hoger beroep instellen bij het gerechtshof te ‘s-Hertogenbosch (belastingkamer), Postbus 70583, 5201 CZ ’s-Hertogenbosch.
Bij het instellen van hoger beroep dient het volgende in acht te worden genomen:
1. bij het beroepschrift wordt een afschrift van deze uitspraak overgelegd;2 - het beroepschrift moet ondertekend zijn en ten minste het volgende vermelden:
a. de naam en het adres van de indiener;
b. een dagtekening;
c. een omschrijving van de uitspraak waartegen het hoger beroep is ingesteld;
d. de gronden van het hoger beroep.
Voor burgers is het mogelijk hoger beroep digitaal in te stellen. Hiervoor kan gebruik worden gemaakt van de formulieren op Rechtspraak.nl / Digitaal loket bestuursrecht.