Einde inhoudsopgave
Spoorboekje artikel 185 WVW 1994
Tekst
Geldend
Geldend vanaf 01-06-2013
- Redactionele toelichting
De dag van de datum van afkondiging is gezet op 01.
- Bronpublicatie:
01-06-2013, Internet 2013, www.verzekeraars.nl (uitgifte: 01-06-2013, kamerstukken/regelingnummer: -)
- Inwerkingtreding
01-06-2013
- Bronpublicatie inwerkingtreding:
01-06-2013, Internet 2013, www.verzekeraars.nl (uitgifte: 01-06-2013, kamerstukken/regelingnummer: -)
- Vakgebied(en)
Verkeersrecht / Aansprakelijkheid
Verzekeringsrecht / Schadeverzekering
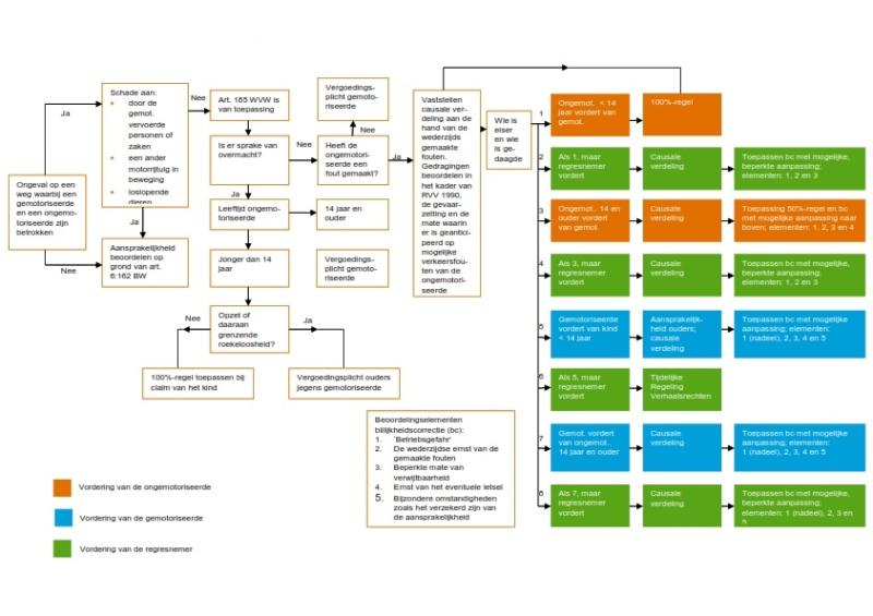
Wanneer is art. 185 WVW van toepassing?
Er moet aan een aantal voorwaarden zijn voldaan wil art. 185 WVW van toepassing zijn. Allereerst zal er sprake moeten zijn van een ongeval dat op een weg heeft plaatsgehad en waarbij een motorrijtuig (verder: gemotoriseerde) en een niet-gemotoriseerde verkeersdeelnemer (verder: ongemotoriseerde) betrokken zijn geweest. Art. 185 WVW gaat niet op bij schade aan door een motorrijtuig vervoerde personen of zaken, schade aan een ander motorrijtuig in beweging of bij schade aan loslopende dieren. Is aan deze voorwaarden voldaan, dan is art. 185 WVW van toepassing hetgeen tot gevolg heeft dat de gemotoriseerde aansprakelijk is voor de ontstane schade, tenzij er sprake is van overmacht. Is niet aan alle voorwaarden voldaan, dan is art. 185 WVW niet van toepassing en dient de aansprakelijkheid te worden beoordeeld aan de hand van art. 6:162 BW.
Stap 1 Overmacht
Nadat is geconcludeerd dat art. 185 WVW van toepassing is, komt de vraag aan de orde of er sprake is van overmacht aan de kant van de gemotoriseerde. Het is aan laatstgenoemde om feiten en omstandigheden aan te dragen en zo nodig te bewijzen waaruit overmacht kan worden afgeleid. Lukt dit niet of slechts ten dele, dan strandt het overmachtsverweer. Er is slechts sprake van overmacht indien de gemotoriseerde rechtens gezien geen enkel verwijt valt te maken ten aanzien van de wijze waarop hij aan het verkeer heeft deelgenomen (voor zover relevant voor het ontstaan van het ongeval). Eventuele fouten van andere weggebruikers — waaronder begrepen de eventuele fouten van het slachtoffer zelf — zijn daarbij slechts van belang wanneer die fouten voor de gemotoriseerde zo onwaarschijnlijk waren, dat deze bij het bepalen van diens rijgedrag met die mogelijkheid naar redelijkheid geen rekening behoefde te houden. Cruciale punten hierbij zijn het rijgedrag van de gemotoriseerde en de plaats van het ongeval. Enkele factoren die bij de overmachtsvraag een rol spelen:
- •
snelheid waarmee werd gereden;
- •
mate van anticipatie op mogelijke verkeersfouten van anderen;
- •
zicht;
- •
verlichting;
- •
reactie op verkeersfout;
- •
raakpunt.
Ten opzichte van een kind jonger dan 14 jaar kan de gemotoriseerde zich alleen op overmacht beroepen indien het ongemotoriseerde kind opzet of daaraan grenzende roekeloosheid verweten kan worden. Kan de gemotoriseerde geen opzet of aan opzet grenzende roekeloosheid bij het kind aantonen — hetgeen meestal het geval zal blijken te zijn — dan moet de gemotoriseerde de schade van het kind volledig vergoeden. Dit is de zogenaamde 100%-regel.
Is overmacht aannemelijk, dan bestaat er geen vergoedingsplicht voor de gemotoriseerde behoudens de 100%-regel.
Stap 2 Causale verdeling
Mocht overmacht niet aannemelijk zijn, dan moet verder worden gegaan met stap 2, het vaststellen van de causale verdeling, teneinde de wederzijdse schadevergoedingsplichten vast te kunnen stellen. In ieder geval dient de schade van de ongemotoriseerde die 14 jaar of ouder is voor 50% te worden vergoed (50%-regel).
Deze regel gaat niet op indien de schade opzettelijk of met aan opzet grenzende roekeloosheid is veroorzaakt door de ongemotoriseerde. Veelal is er geen sprake van overmacht, maar zijn het ongeval en de schade mede ontstaan door gevaarscheppend gedrag van de ongemotoriseerde. Het komt dan tot een verdeling van de schade tussen de gemotoriseerde en de ongemotoriseerde in evenredigheid met de mate waarin de over en weer gemaakte fouten gevaar voor het ontstaan van het ongeval in het leven hebben geroepen. Dit is een beoordeling op grond van art. 6:101 BW en wordt de vaststelling van de causale verdeling genoemd. Bij deze weging blijven factoren als het ‘Betriebsgefahr’ (het gevaar dat een gemotoriseerde, vanwege de massa en de snelheid, in het verkeer met zich brengt met name ten opzichte van een ongemotoriseerde), de leeftijd van het slachtoffer en de mogelijke beperkte mate van verwijtbaarheid, buiten beschouwing. De causale verdeling wordt vastgesteld ongeacht de vraag wie de vorderende partij is, de gemotoriseerde, de ongemotoriseerde of een regresnemer.
Na het vaststellen van de causale verdeling moet er nóg een stap worden gezet op grond van art. 6:101 BW, namelijk de toepassing van de billijkheidscorrectie.
Stap 3 De billijkheidscorrectie
Dit element kan de causale verdeling in stand laten, maar kan die verdeling ook aanpassen, zowel in het voordeel als in het nadeel van de betrokkenen. Indien de 50%-regel van toepassing is kan de vergoedingsplicht nooit lager uitvallen dan 50%. Factoren die een rol spelen bij toepassing van de billijkheidscorrectie:
‘Betriebsgefahr’; dit element zal nooit in het voordeel van de gemotoriseerde kunnen worden toegepast; de omvang van de correctie hangt af van de massa en de snelheid waarmee is gereden; beperkte mate van verwijtbaarheid van de ongemotoriseerde;
uiteenlopende ernst van de gemaakte fouten;
ernst van het letsel;
bijzondere omstandigheden zoals het verzekerd zijn van de aansprakelijkheid.
N.B.: het is aan de gemotoriseerde om feiten en omstandigheden aan te dragen en eventueel te bewijzen waaruit de vermeende eigen schuld van de ongemotoriseerde kan worden afgeleid.
Na toepassing van de billijkheidscorrectie en de mogelijke aanpassing hierop van de causale verdeling, is de schadevergoedingsverplichting vastgesteld. Hierna wordt dit in de te onderscheiden situaties nader uitgewerkt (in die situaties is er dus geen sprake van overmacht). Eerst komen echter twee bijzondere situaties aan de orde namelijk de positie van regresnemers en de reflexwerking van art. 185 WVW.
Regresnemers
Ook bij de beoordeling van een vordering van een regresnemer dient voor wat betreft de aansprakelijkheid art. 185 WVW te worden toegepast. Een regresnemer kan echter geen beroep doen op de 50%- en 100%-regel. Indien er geen sprake is van overmacht dient voor de vordering van een regresnemer de causale verdeling te worden vastgesteld. Vervolgens is de billijkheidscorrectie aan de orde die slechts kan leiden tot een beperkte aanpassing van de causale verdeling. De elementen die daarbij in overweging moeten worden genomen, zijn: het ‘Betriebsgefahr’, de beperkte mate van verwijtbaarheid en de uiteenlopende ernst van de gemaakte fouten.
Reflexwerking
Vordert de gemotoriseerde schadevergoeding van de ongemotoriseerde, dan wordt eerstgenoemde ook geconfronteerd met art. 185 WVW, oftewel de reflexwerking. Ook nu rust op de gemotoriseerde de bewijslast van overmacht c.q. eigen schuld van de ongemotoriseerde. De 50%- en 100%-regel reflecteren niet. Het is dus zaak om, indien overmacht niet aannemelijk is, de causale verdeling vast te stellen en vervolgens de billijkheidscorrectie toe te passen die het resultaat van de causale verdeling mogelijk aanpast. Het element ‘Betriebsgefahr’ zal bij de laatste stap alleen in het nadeel van de gemotoriseerde kunnen werken. Nooit in diens voordeel. In het voordeel van de gemotoriseerde kan werken de ernst van het letsel dat hij mogelijk heeft opgelopen en het verzekerd zijn van de aansprakelijkheid van de ongemotoriseerde.

Nadere uitwerking
Ongemotoriseerde jonger dan 14 jaar vordert schadevergoeding van gemotoriseerde (WAM-verzekeraar)
Het overmachtsverweer kan niet worden gevoerd door de gemotoriseerde. Hij dient de schade van de ongemotoriseerde volledig te vergoeden op grond van de 100%-regel, tenzij er sprake is van opzet of daaraan grenzende roekeloosheid aan de kant van de ongemotoriseerde.
Regresnemer namens ongemotoriseerde jonger dan 14 jaar vordert vergoeding van gemotoriseerde (WAM-verzekeraar)
Een regresnemer komt wel een beroep op art. 185 WVW toe, maar kan zich niet beroepen op de 100%-regel. De causale verdeling moet worden vastgesteld. Vervolgens kan de billijkheidscorrectie worden toegepast. Dit kan slechts leiden tot een beperkte aanpassing van de causale verdeling. Dit omdat een regresnemer een wezenlijk andere positie heeft dan het slachtoffer zelf. De elementen die bij de billijkheidscorrectie spelen zijn: het ‘Betriebsgefahr’, de beperkte mate van verwijtbaarheid en de uiteenlopende ernst van de gemaakte fouten. Een factor als de ernst van het letsel leidt niet tot een bijstelling van de causale verdeling op grond van de billijkheid.
Ongemotoriseerde van 14 jaar of ouder vordert schadevergoeding van gemotoriseerde (WAM-verzekeraar)
De 50%-regel is van toepassing. De vergoedingsplicht van de gemotoriseerde kan hoger zijn indien zijn aandeel in de causale verdeling hoger is dan 50% en/of indien de billijkheid daartoe aanleiding biedt. Naast de hiervoor weergegeven elementen dient hierbij ook de ernst van het opgelopen letsel in de beoordeling te worden betrokken. In zijn algemeenheid kan worden gesteld dat de billijkheidscorrectie eerder c.q. ruimer wordt toegepast bij niet te verzekeren letselschade (zeker bij ernstig letsel) dan bij zaakschade.
Regresnemer namens een ongemotoriseerde van 14 jaar of ouder vordert vergoeding van gemotoriseerde (WAM-verzekeraar)
Ook in deze situatie kan de regresnemer een beroep doen op art. 185 WVW, maar geen beroep op de 50%-regel. Het vaststellen van de causale verdeling is aan de orde en vervolgens een beperkte correctie op grond van de billijkheid.
Gemotoriseerde vordert schadevergoeding van ongemotoriseerde jonger dan 14 jaar
Het kind zelf is niet aansprakelijk (art. 6:164 BW), maar diens ouders (art. 6:169 BW). De 100%-regel reflecteert niet zodat er ruimte voor de gemotoriseerde is om schade te verhalen. De causale verdeling moet worden vastgesteld en vervolgens de billijkheidscorrectie. Elementen die hierbij een rol spelen zijn het ‘Betriebsgefahr’ (in het nadeel van de gemotoriseerde), de wederzijdse ernst van de gemaakte fouten, de beperkte verwijtbaarheid, de ernst van het eventueel door de gemotoriseerde opgelopen letsel en andere omstandigheden, zoals bijvoorbeeld het al dan niet verzekerd zijn van de aansprakelijkheid van de ouders.
Regresnemer namens gemotoriseerde vordert vergoeding van ongemotoriseerde jonger dan 14 jaar
Er is geen vorderingsrecht op grond van de Tijdelijke Regeling Verhaalsrechten (art. 6:197 BW).
Gemotoriseerde vordert schadevergoeding van ongemotoriseerde van 14 jaar of ouder
De 50%-regel reflecteert niet. De causale verdeling is aan de orde en vervolgens de billijkheidscorrectie. Hierbij spelen de elementen ‘Betriebsgefahr’, de beperkte mate van verwijtbaarheid (beide in het nadeel van de gemotoriseerde), de uiteenlopende ernst van de fouten, de ernst van het letsel en eventuele bijzondere omstandigheden. In de regel zal letselschade een ruimere billijkheidscorrectie kennen dan zaakschade.
Regresnemer namens gemotoriseerde vordert vergoeding van ongemotoriseerde van 14 jaar of ouder
Gelijk aan hiervoor met dien verstande dat het element ernst van het letsel niet speelt bij de billijkheidscorrectie. Ook zal deze correctie de causale verdeling slechts beperkt kunnen aanpassen.