Einde inhoudsopgave
Klachtdelicten (SteR nr. 65) 2024/4.3.3.2
4.3.3.2 Pluraliteit slachtoffers
J.L.F. Groenhuijsen, datum 13-02-2024
- Datum
13-02-2024
- Auteur
J.L.F. Groenhuijsen
- JCDI
JCDI:ADS946265:1
- Vakgebied(en)
Bestuursrecht algemeen (V)
Voetnoten
Voetnoten
Kamerstukken II 1983-1984, 17 337, nr. 5, p. 5. De minister verwoordt dat de voorkeur blijft uitgaan naar “het flexibele systeem van de geldende regeling, waarbij in bepaalde gevallen meerdere personen gelijkelijk als klachtgerechtigden worden aangewezen, zodat de vervolging kan worden ingesteld indien één hunner een klacht heeft ingediend.”
HR 2 november 2004, ECLI:NL:HR:2004:AQ4289. Dit is nadien bevestigd: HR 26 april 2011, NJ 2011/204.
Zie hoofdstuk 3, paragraaf 2.2.2.
Dit laat onverlet dat het openbaar ministerie (vanwege het opportuniteitsbeginsel) ook na ontvangst van een klacht niet is gehouden tot vervolging en daarvan kan afzien. Bij de beslissing van het openbaar ministerie om al dan niet te vervolgen kan aandacht uitgaan naar de omstandigheid dat andere gelijkelijk klachtgerechtigden niet hebben geklaagd. Een belangrijke factor daarbij zal zijn of andere klachtgerechtigden bewust niet hebben geklaagd of dat sprake is van onverschilligheid.
Zie hierover meer uitgebreid hoofdstuk 3, paragraaf 3.1 en 4.
HR 4 december 2018, NJ 2019/297, m.nt. Rozemond.
HR 3 mei 1977, NJ 1978/692. Dit is bevestigd in: HR 16 juni 1998, NJ 1998/800.
Zie hoofdstuk 3, paragraaf 3.1.
In hoofdstuk 3, paragraaf 3.1 is uiteengezet waarom dit mijns inziens onwenselijk is. Zo wijst Rozemond in diens noot – bij het arrest waarin de Hoge Raad naspeuring van andere klachtgerechtigden toestaat – erop dat die andere klachtgerechtigden zich al in hun geheimhouding geraakt kunnen voelen, doordat de politie hun gegevens onderzoekt en hun identiteit achterhaalt. Rozemond beschrijft dat slachtoffers dan kunnen aangeven dat verder onderzoek niet is gewenst en stelt vast: “maar dan is het eigenlijk al te laat” (HR 4 december 2018, NJ 2019/297, m.nt. Rozemond).
De beschrijving en visualisatie van rechtsbetrekkingen is tevens bruikbaar ter duiding van de gevolgen van pluraliteit van klachtgerechtigde slachtoffers bij klachtdelicten. Daarbij kan worden onderscheiden tussen de situatie dat één delict tot meerdere klachtgerechtigden leidt en de situatie waarin één dader zich ten aanzien van verschillende slachtoffers schuldig maakt aan gelijksoortige (klacht)delicten.
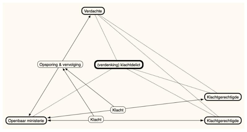
Een dader kan zich schuldig maken aan één klachtdelict, waarna verschillende personen daaromtrent een klacht kunnen indienen. Zo kan één klachtdelict meerdere slachtoffers tot gevolg hebben, bijvoorbeeld indien een zoon iets steelt dat in eigendom aan zijn beide ouders toebehoort.1 Ook anderszins kan het klachtrecht bij één klachtdelict aan meerdere personen zijn toegekend. Bij smaad jegens een overledene zijn bijvoorbeeld verschillende nabestaanden gelijkelijk klachtgerechtigd.2 De wetgever heeft in dit soort gevallen niet uitgesloten dat een klacht van één van hen volstaat om te kunnen overgaan tot vervolging, waarbij geen overeenstemming over de wenselijkheid van de vervolging behoeft te bestaan tussen de verschillende klachtgerechtigden.3 Eén klacht opent dus de deur voor opsporing en vervolging van het enkele strafbare feit dat centraal staat. Een voorbeeld van een situatie met twee gelijkelijk klachtgerechtigden is in de hieronder weergegeven afbeelding geïllustreerd.
Figuur D
Daarnaast kan zich de situatie voordoen dat één dader zich ten overstaan van verschillende personen schuldig maakt aan gelijksoortige klachtdelicten. Ook in dat geval is sprake van één vervolgende instantie, één dader en meerdere klachtgerechtigden. De situatie is – bezien vanuit rechtsbetrekkingen – echter wezenlijk anders. De klachten van de verschillende klachtgerechtigden treffen niet de opsporing en vervolging van hetzelfde feit. Hieronder zijn in figuur E de rechtsbetrekkingen geïllustreerd voor de situatie waarin sprake is van één dader die twee (gelijksoortige) klachtdelicten pleegt ten aanzien van twee klachtgerechtigden.
Figuur E
In hoofdstuk 3 is erop gewezen dat de Hoge Raad oordeelt dat bij belaging niet met één klacht kan worden volstaan, indien sprake is van verschillende klachtgerechtigde slachtoffers die zijn belaagd.4 In dat hoofdstuk is uiteengezet dat de argumenten die daaraan ten grondslag liggen evenzeer opgaan voor andere klachtdelicten.5 Het kernargument is dat de ratio van het klachtvereiste zich ertegen verzet dat het ene slachtoffer door middel van een klacht de vervolging kan openstellen van feiten die zien op een ander slachtoffer. In het verlengde hiervan ligt het wetssystematische argument dat art. 164 Sv voorschrijft dat een klacht wordt ingediend door de daartoe gerechtigde persoon en dat deze bepaling ertoe strekt te doen vaststaan dat de klachtgerechtigde zelf wenst dat een strafvervolging wordt ingesteld. Zowel de ratio achter de regeling van klachtdelicten als art. 164 Sv wordt doorkruist indien een klachtgerechtigd slachtoffer met zijn klacht de vervolging van soortgelijke klachtdelicten zou kunnen openstellen.
Figuren D en E maken inzichtelijk dat het aankomt op de vraag of sprake is van één of van meerdere klachtdelicten die de verschillende klachtgerechtigden is of zijn aangedaan. Ingeval de dader zich op één moment schuldig heeft gemaakt aan één strafbaar feit, volstaat de klacht van één klachtgerechtigde. Dit biedt de mogelijkheid tot vervolging ongeacht het standpunt van de overige klachtgerechtigden. Dat is begrijpelijk als men oog heeft voor de ratio achter het klachtvereiste. Het gaat om een weging van een persoonlijk belang bij het achterwege blijven van vervolging ten opzichte van het algemeen belang dat bestaat bij vervolging. Die ratio brengt niet met zich dat de wens van de ene klachtgerechtigde dat vervolging achterwege blijft, dient te prevaleren boven de wens van een andere klachtgerechtigde dat vervolging plaatsheeft. Het is goed voorstelbaar dat vervolging is aangewezen indien naast het algemeen belang ook enig persoonlijk belang daarbij is gebaat.6 Een andere dynamiek ontstaat evenwel indien de gedragingen van de verdachte leiden tot verdenkingen die zien op te onderscheiden feitencomplexen die uiteenlopende slachtoffers zijn aangedaan. De klacht van de ene klachtgerechtigde ten aanzien van het feit dat hem is aangedaan, raakt immers niet aan de vervolging van het klachtdelict dat een ander is aangedaan. In de rechtspraktijk komt dit onderscheid niet steeds goed uit de verf. Met name de recente jurisprudentie van de Hoge Raad inzake de opsporing van meerdere klachtdelicten naar aanleiding van één klacht werkt vertroebelend.7 De Hoge Raad oordeelde in 2018 dat de strekking van het klachtvereiste zich er niet tegen verzet dat op grond van de opsporingswens van één klachtgerechtigde naspeuringen worden gedaan naar mogelijke andere (klachtgerechtigde) slachtoffers maar dat geen onderzoekshandelingen die zien op andere klachtgerechtigden en de hen aangedane feiten dienen te worden geïnitieerd of voortgezet indien de betreffende personen uitdrukkelijk kenbaar maken dat die handelingen niet zijn gewenst.8
Het hierboven aan de hand van rechtsbetrekkingen geïllustreerde onderscheid – waarbij het gaat om de vraag of de pluraliteit van klachtgerechtigden is terug te voeren op één of meerdere klachtdelicten – legt bloot dat het oordeel van de Hoge Raad onvoldoende recht doet aan de betrokken rechtsbetrekkingen. Dat één persoon klaagt over een klachtdelict dat hem aangaat biedt geen rechtvaardiging voor het benaderen van een andere klachtgerechtigde ten aanzien van een ander klachtdelict. Dat een bepaalde dader zich mogelijk schuldig heeft gemaakt aan meerdere klachtdelicten legt gewicht in de schaal bij de wijze waarop het openbaar ministerie invulling geeft aan de rechtsbetrekking tot de dader. Die context laat echter de rechten onverlet die een andere klachtgerechtigde heeft in zijn rechtsbetrekking ten overstaan van het openbaar ministerie. Het is mijns inziens onjuist om de rechten van een klachtgerechtigde die niet heeft geklaagd te beperken door opsporing toe te staan totdat de klachtgerechtigde zich daartegen uitspreekt, vanwege de toevallige omstandigheid dat inzake een ander klachtdelict door een andere klachtgerechtigde is geklaagd. Het oordeel van de Hoge Raad miskent dat een klachtgerechtigde door het achterwege laten van een klacht de keuze wordt geboden een zaak te laten rusten. Dit recht wordt doorkruist indien de justitiële autoriteiten de betreffende zaak toch gaan onderzoeken en van de klachtgerechtigde wordt gevergd dat hij zich daartegen uitdrukkelijk verzet.
Het is niet (meer) expliciet in de wet verwoord dat opsporing achterwege dient te blijven totdat een klacht is ingediend. Dit uitgangspunt is thans in de jurisprudentie van de Hoge Raad verankerd en is gegrond op de “de strekking van de regeling van de klacht”.9 Slechts indien de klachtgerechtigde te kennen heeft gegeven opsporing te wensen kan (vanaf dat moment) opsporing plaatshebben.10 Het is voorstelbaar dat de Hoge Raad tot een gewijzigd inzicht komt en acceptabel oordeelt dat opsporing van klachtdelicten wordt verricht voorafgaand aan een klacht, tenzij de klachtgerechtigde te kennen heeft gegeven dat dergelijk onderzoek niet is gewenst.11 Het uitgangspunt “opsporing indien en zodra is geuit dat dit is gewenst” verandert dan feitelijk in “opsporing tenzij en totdat is geuit dat dit niet is gewenst”. De discussie daaromtrent moet echter niet worden vertroebeld door waarde te hechten aan de omstandigheid dat wél een klacht is ingediend inzake een ander klachtdelict. Dat is – met het oog op de betrokken rechtsbetrekkingen en vanuit het perspectief van de niet klagende klachtgerechtigde bezien – niet meer dan een toevallige omstandigheid.
De weergave van betrokken rechtsbetrekkingen maakt duidelijk dat twee situaties dienen te worden onderscheiden bij pluraliteit van klachtgerechtigden. Het onderscheidende criterium is of sprake is van één klachtdelict of meerdere klachtdelicten die de verschillende klachtgerechtigden zijn aangedaan. In het eerste geval biedt één klacht gelegenheid tot vervolging, in de tweede situatie is dit niet het geval. Ik concludeer dat in de rechtspraktijk niet steeds voldoende oog bestaat voor dit onderscheid. Met name bij de meer recente oprekking van de mogelijkheden tot opsporing van soortgelijke strafbare feiten (en klachtgerechtigden) in het geval één klacht is ingediend, bestaat onvoldoende aandacht voor dit onderscheid.